Texas Instruments THS4567全差分放大器

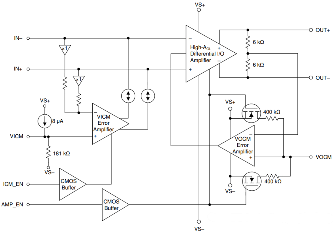
Texas Instruments THS4567全差分放大器是一種新型全差分放大器(FDA),包括獨立輸入共模(VICM)和輸出共模(VOCM)控制。標準FDA僅擁有輸出共模控制。THS4567是具有10V/V最小穩定增益的去補償放大器。THS4567可在單個整合式階段作為全差分跨阻放大器(TIA)和類比至數位轉換器(ADC)驅動器運行。

VICM迴路將光電二極管(PD)的反向偏置與放大器的輸入和輸出擺幅符合範圍解耦,從而允許設計者最大化PD反向偏置並最小化PD電容。VICM迴路可被禁用,從而允許Texas Instruments THS4567以標準FDA運行。VOCM迴路設定差分輸出共模電壓,並通常設置於隨後的ADC級共模參考電壓。

特點

  • 220MHz增益帶寬積(GBWP)
  • 500V/µs轉換速率
  • 42MHz (G = 10V/V)頻寬
  • 2nV/√Hz電壓雜訊
  • 2mA電源電流(IQ)
  • 28µA(關機)IQ
  • 軌至軌輸出(RRO)
  • 高阻抗CMOS輸入
  • 獨立輸入和輸出共模控制
  • 禁用輸入共模迴路,用作標準全差分放大器(FDA)
  • 3.3V至5.5V單電源範圍
  • ±1.65V至±2.75V分體式電源範圍
  • 操作溫度範圍:-40°C至+125°C

應用

  • 絕對式光學編碼器
  • 交流驅動位置回饋
  • 線性馬達位置感應器
  • 臨床脈搏血氧儀
  • 光學相干斷層掃描

功能方塊圖

結構圖 - Texas Instruments THS4567全差分放大器
發佈日期: 2021-03-12 | 更新日期: 2022-03-11