Texas Instruments TLV3607EVM Evaluation Module
Texas Instruments TLV3607EVM Evaluation Module facilitates the evaluation of the TLV3607 high-speed dual-channel comparator. The TLV3607 is designed for low-voltage differential signals (LVDS), which offers high-speed signals to interconnect devices such as FPGAs with minimal power dissipation. The TI TLV3607EVM has layout options that simplify evaluating performance with different measurement tools.Features
- Evaluate comparator performance with 800-ps propagation delay
- Ability to measure outputs with multiple measurement methods (SMA, active probe)
- Low propagation delay
- Low overdrive dispersion
- High toggle frequency
- Narrow pulse width detection capability
- LVDS output
- Low input offset voltage
- RTE Package 16-pin WQFN
Specifications
- Supply range of +2.4V to +5.5V
- Input common mode voltage range of (VEE - 0.2V) to (VCCI + 0.2V)
Kit Contents
- 1 x TLV3607EVM
- 4 x jumper cap
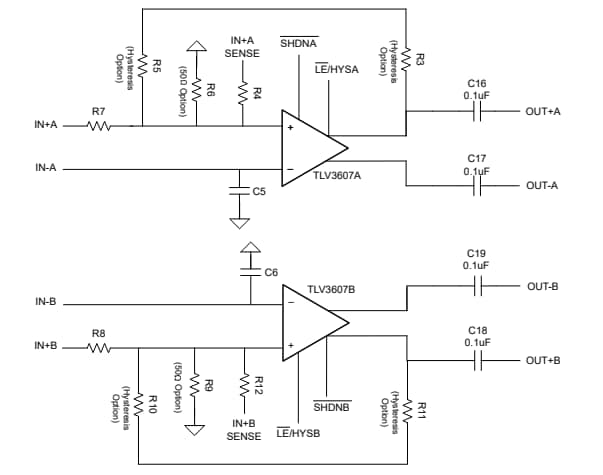
Block Diagram
PCB Layout
發佈日期: 2023-08-09
| 更新日期: 2023-08-17
