Texas Instruments TLV741P 150mA Low-Dropout Linear Regulators
Texas Instruments TLV741P 150mA Low-Dropout (LDO) Linear Regulators are low quiescent current LDOs with excellent line and load transient performance designed for power-sensitive applications. These LDOs provide a typical accuracy of 1%. The TLV741P is designed to be stable with a small, 1µF output capacitor. These devices offer inrush current control during device power-up and enabling. The TLV741P limits the input current to the defined current limit to prevent large currents from flowing from the input power source. This functionality is essential in battery-operated devices. The Texas Instruments TLV741P provides an active pull-down circuit to discharge output loads quickly.Features
- Input voltage range
- 1.4V to 5.5V
- Stable operation with 1µF ceramic capacitors
- Foldback overcurrent protection
- Packages
- 5-pin SOT-23
- 230mV at 150mA, very low dropout
- 1% accuracy
- 50µA low IQ
- Available in fixed-output voltages
- 1V to 3.3V
- High PSRR (65dB at 1kHz)
- Active output discharge (P version only)
Applications
- PDAs and battery-powered portable devices
- MP3 players and other hand-held products
- WLAN and other PC add-on cards
Videos
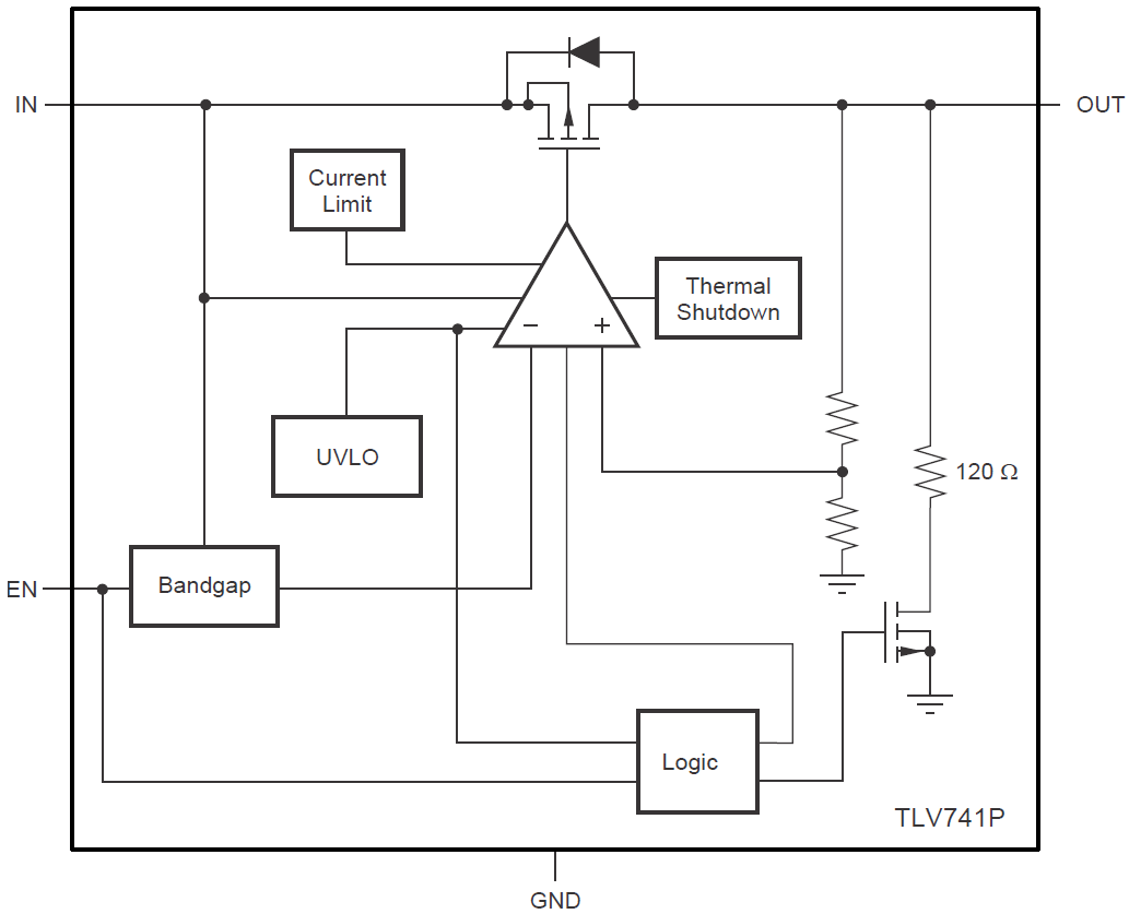
Functional Block Diagram
發佈日期: 2018-06-18
| 更新日期: 2023-02-23
