Texas Instruments TLV906x低電壓運算放大器
Texas Instruments TLV906x低電壓運算放大器 (Op Amp) 具備軌對軌輸入和輸出擺盪功能。這些裝置可提供高成本效益的解決方案,適用於需要低電壓作業、小尺寸和高電容負載驅動的應用。TLV906x的電容負載驅動雖然達到100 pF,但其電阻開放迴路輸出阻抗使更高的電容負載搭配也能輕鬆實現穩定。這些運算放大器是特別針對低電壓作業(1.8V至5.5V)所設計,效能規格接近OPAx316和TLVx316裝置。TLV906x系列具備均一增益穩定性,整合RFI和EMI拒斥濾波器,在過載情況下不會發生相位反轉,有助於簡化系統設計。特點
- 軌對軌的輸入與輸出
- ±0.3mV低輸入偏移電壓
- 10MHz均一增益頻寬
- 10nV/√Hz低寬頻雜訊
- 0.5pA低輸入偏壓電流
- 538µA低靜態電流
- 均一增益穩定
- 內建RFI和EMI濾波器
- 可在最低1.8V供應電壓下運作
- 具備電阻開放迴路輸出阻抗,即便搭配更高的電容負載,也能輕鬆實現穩定
- –40°C至+125°C延伸溫度範圍
應用
- 電動自行車
- 煙霧偵測器
- 暖氣、通風及空調 (HVAC)
- 馬達控制,例如AC感應
- 冰箱
- 穿戴式裝置
- 筆記型電腦
- 洗衣機
- 感測器訊號調節
- 電源模組
- 條碼掃描器
- 主動濾波器
- 低側電流感測
Datasheets
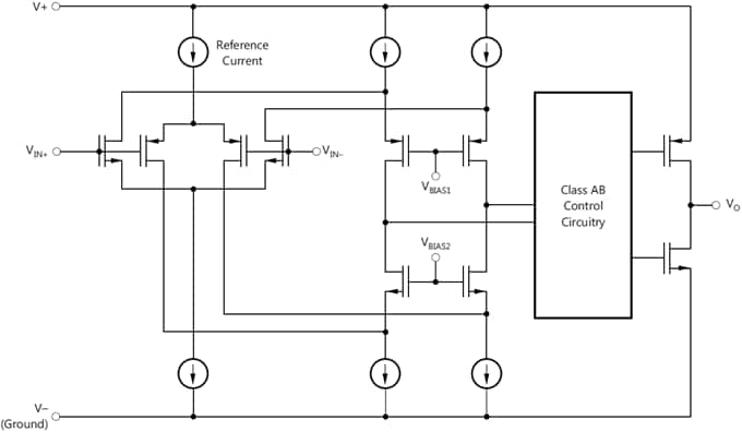
功能方塊圖
發佈日期: 2018-01-12
| 更新日期: 2025-07-03
