Texas Instruments TLVM236x5 Buck Converter Power Module
Texas Instruments TLVM236x5 Synchronous Buck Converter Power Module is a 1.5A or 2.5A, 36V input DC/DC power module that combines flip chip on lead (FCOL) packaging, power MOSFETs, integrated inductor, and boot capacitor in a compact and easy-to-use 3.5mm × 4.5mm × 2mm, 11-pin QFN package. The small HotRod™ QFN package technology enhances the thermal performance, ensuring high ambient temperature operation. Devices with a resistor feedback divider can be configured for 1V up to 6V output.The TLVM236x5 is designed to meet low standby power requirements for always-on industrial applications. The auto mode enables frequency to fold back when operating at light loads, allowing a no-load current consumption of 1.5µA at 13.5V VIN and high light load efficiency. A seamless transition between PWM and PFM modes and low MOSFET on resistances provides exceptional efficiency across the entire load range.
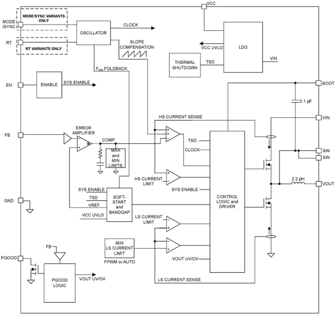
The Texas Instruments TLVM236x5 uses peak current mode architecture with internal compensation to maintain stable operation with minimal output capacitance. The RT pin can be used to set the frequency between 200kHz and 2.2MHz to avoid noise-sensitive frequency bands.
Features
- Functional Safety-Capable
- Documentation available to aid functional safety system design
- Versatile synchronous buck DC/DC module
- Integrated MOSFETs, inductor, CBOOT capacitor, and controller
- Wide input voltage range of 3V to 36V
- Input transient protection up to 40V
- Junction temperature range of –40°C to +125°C
- Overmolded package of 4.5mm × 3.5mm × 2mm
- Frequency adjustable from 200kHz to 2.2MHz using the RT pin
- Ultra-high efficiency across the full load range
- Greater than 88% efficiency at 12V VIN, 5V VOUT, 1MHz, IOUT = 2.5A
- Greater than 87% efficiency at 24V VIN, 5V VOUT, 1MHz, IOUT = 2.5A
- As low as 1.5µA standby IQ at 13.5V VIN
- Optimized for ultra-low EMI requirements
- Flip-chip on lead package - FCOL
- Inductor and boot capacitor integration
- CISPR 11, Class B compliant-capable
- Output voltage and current options
- An adjustable output voltage from 1V to 6V
- Suitable for scalable power supplies
- Pin compatible with
- TPSM365R6 (65V, 600mA)
- Pin compatible with
Applications
- Factory automation
- Test and measurement
- Grid infrastructure
Functional Block Diagram
發佈日期: 2023-03-14
| 更新日期: 2025-06-12
