Texas Instruments TPS1213-Q1 Smart High Side Driver

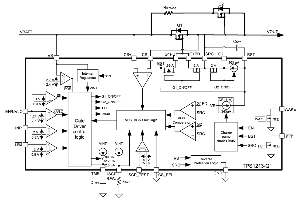
Texas Instruments TPS1213-Q1 Smart High Side Driver offers a low IQ and a wide operating voltage range of 3.5V to 40V. The 45V high-side driver is developed for 12V system designs. The device can withstand and protect loads from negative supply voltages below -40V. Furthermore, the driver features two gate drives with a 1.69A source and 2A sink capacity to drive MOSFETs in the main path and a 165µA source and 2A sink capacity for the low power path.

In the low power mode with LPM = Low, the low power path FET is kept ON, and the main FETs are turned OFF. The device utilizes a low IQ of 35µA (typ) in this mode. The autoload wakeup threshold enters an active state and can be modified by employing the ISCP/LWU pin. The IQ decreases to 1μA (typ) with EN/UVLO low.

The TI TPS1213-Q1 Smart High Side Driver supplies adjustable short circuit protection utilizing MOSFET VDS sensing or with an external RSNS resistor. Auto-retry and latch-off fault behavior can be configured. The device also features a diagnosis of the internal short circuit comparator using external control on SCP_TEST input.

The TPS12130-Q1 is available in a 19-pin VSSOP package and is AEC-Q100 qualified for automotive applications.

Features

  • AEC-Q100 qualified for automotive applications with device temperature grade 1 of -40°C to +125°C ambient operating temperature
  • Functional safety-capable documentation available to aid functional safety system design
  • 3.5V to 40V input range (45V absolute maximum)
  • Reverse input protection down to -40V
  • Integrated 11V charge pump
  • Low quiescent current, 35µA in low power mode (LPM = Low)
  • Low 1µA (typ) shutdown current (EN/UVLO = Low)
  • Strong gate drive (G1PU/G1PD: 1.69A source and 2A sink)
  • Adjustable input undervoltage lockout (UVLO)
  • Adjustable short-circuit protection (ISCP) with adjustable response time (TMR) and fault flag output (FLT)
  • Fast transition from low power mode to active mode with WAKE indication
    • 8µs switch over time from low power path to main path by external LPM trigger (low to high)
    • Adjustable load wakeup threshold (ILWU) with (6µs) switchover from low power path to main path
  • Fault indication (FLT) during short-circuit fault, charge pump undervoltage, and input undervoltage
  • Short-circuit comparator diagnosis (SCP_TEST)

Applications

  • Automotive 12V BMS
  • Power distribution box

Functional Block Diagram

Block Diagram - Texas Instruments TPS1213-Q1 Smart High Side Driver
Application Circuit Diagram - Texas Instruments TPS1213-Q1 Smart High Side Driver
發佈日期: 2024-11-05 | 更新日期: 2024-11-14