Texas Instruments TPS22916xx Ultra-Low Leakage Load Switch

Texas Instruments TPS22916xx Ultra-Low Leakage Load Switch is a single-channel load switch with an integrated P-Channel MOSFET for minimum power loss. The TPS22916xx features an advanced gate control design, enabling it to support operating voltages as low as 1V with minimal increase in ON-Resistance and power loss. The TPS22916xx is offered multiple timing options to support various system loading conditions. For heavy capacitive loads, the slow turnon timing in the C version minimizes the inrush current. In cases with light, capacitive loads, the fast timing in the B version reduces the required wait time.

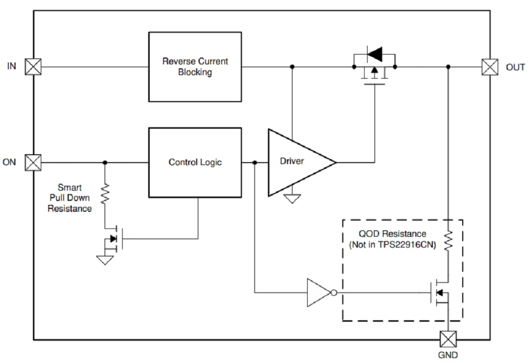
The ON state of the TPS22916xx Load Switch is controlled by a digital input capable of interfacing directly with low-voltage control signals. Both Active High and Active Low (L) versions are available. When power is applied, a Smart Pull Down keeps the ON pin from floating until system sequencing is complete. Once the ON pin is deliberately driven high (≥VIH), the Smart Pull Down is disconnected to prevent unnecessary power loss.

The TPS22916xx is available in a compact 0.78mm2 Wafer-Chip-Scale Package (WCSP), ideal for space-constrained applications.

Features

  • 1.0V to 5.5V Input operating voltage range (VIN
  • 2.0A Maximum continuous current (IMAX)
  • ON-Resistance (RON)
    • 5.0VIN = 60mΩ (typ), 100mΩ (85°C max)
    • 1.8VIN = 100mΩ (typ), 150mΩ (85°C max)
    • 1.0VIN = 200mΩ (typ), 325mΩ (85°C max)
  • Ultra-low power consumption
    • ON State (IQ): 0.5µA (typ), 1µA (max)
    • OFF State (ISD): 10nA (typ), 100nA (max)
    • TPS22916CL (ISD): 100nA (typ), 300nA (max)
  • Smart ON pin pull down (RPD)
    • ON ≥ VIH (ION): 10nA (max)
    • ON ≤ VIL (RPD): 750kΩ (typ)
  • Slow timing in C version limits inrush current
    • 5.0V Turnon time (tON): 1400µs at 5mV/µs
    • 1.8V Turnon time (tON): 3000µs at 1mV/µs
    • 1.0V Turnon time (tON): 6500µs at 0.3mV/µs
  • Fast timing in B version reduces wait time
    • 5.0V Turnon time (tON): 115µs at 57mV/µs
    • 1.8V Turnon time (tON): 250µs at 12mV/µs
    • 1.0V Turnon time (tON): 510µs at 3.3mV/µs
  • Always-ON true Reverse Current Blocking (RCB)
    • Activation current (IRCB): -500mA (typ)
    • Reverse leakage (IIN,RCB): -300nA (max)
  • Quick Output Discharge (QOD): 150Ω (typ); (N version has no QOD)
  • Active low enable option (L version)
  • -40°C to +85°C operating temperature range
  • 0.78mm × 0.78mm x 0.5mm, WCSP4; 0.4mm pitch

Applications

  • Wearables
  • Smartphones
  • Tablets
  • Portable speakers

Block Diagram

Block Diagram - Texas Instruments TPS22916xx Ultra-Low Leakage Load Switch

Typical Application Circuit

Application Circuit Diagram - Texas Instruments TPS22916xx Ultra-Low Leakage Load Switch
發佈日期: 2017-12-18 | 更新日期: 2025-07-03