Texas Instruments TPS22990 5.5V 10A負載開關
Texas Instruments TPS22990 5.5V 10A負載開關是一款3.9 mΩ的單通道負載開關,除了可以控制及調整開通時間,還有整合式PG指示器。裝置包含可在0.6V至5.5V輸入電壓範圍內運作的N通道MOSFET,最高可支援10A連續電流。裝置具備寬輸入電壓範圍和高電流能力,適用於多種設計與終端設備。3.9 mΩ的導通電阻能將負載開關兩側的壓降和負載開關的功耗降到最低。TPS22990具備一個可選購的218Ω晶片內建電阻器,當開關停用時,可透過該電阻器使輸出快速放電,藉此避免因電源浮動而導致下游負載出現未知狀態。特點
- 整合式單通道負載開關
- VBIAS電壓範圍:2.5V至5.5V
- VIN電壓範圍:0.6V至VBIAS
- 導通電阻
- RON = 3.9mΩ(典型值),在VIN = 5V (VBIAS = 5V) 下
- RON = 3.9mΩ(典型值),在VIN = 3.3V (VBIAS = 3.3V) 下
- 10A最高連續切換電流
- 靜態電流
- IQ,VBIAS = 63µA,在VBIAS = 5V下
- 關機電流
- ISD,VBIAS = 5.5µA,在VBIAS = 5V下
- ISD,VIN = 4nA,在VBIAS = 5V、VIN = 5V下
- 可透過CT控制及調整迴轉率
- 電力良好 (PG) 指示器
- 快速輸出放電 (QOD)(僅限TPS22990)
- 3mm×2mm SON 10腳位封裝,含散熱墊
- 通過JESD 22的ESD效能測試
- 2kV HBM和1kV CDM
應用
- 筆記型電腦、Chromebook和平板電腦
- 桌上型電腦和工業電腦
- 固態硬碟 (SSD)
- 伺服器
- 電信系統
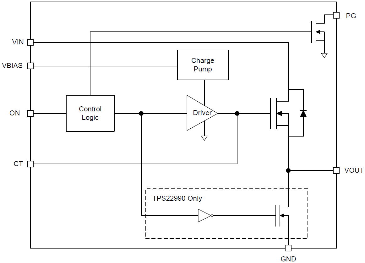
功能方塊圖
發佈日期: 2016-09-02
| 更新日期: 2022-04-06
