Texas Instruments TPS22991 Low RON Single Channel Load Switch
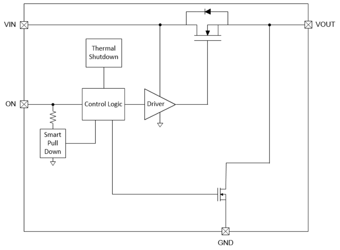
Texas Instruments TPS22991 Low RON Single Channel Load Switch includes a controlled slew rate. The device supports a maximum continuous current of 3A and contains an N-channel MOSFET that can operate over an input voltage range of 1.0V to 5.5V. The switch is controlled by an on-and-off input that can interface with low-voltage control signals.The device's small size and low RON make it ideal for space-constrained, battery-powered applications. The switch's wide input voltage range makes it versatile for various voltage rails. The device's controlled rise time dramatically reduces inrush current caused by large bulk load capacitances, thereby reducing or eliminating power supply droop. The TPS22991 reduces the total solution size by integrating a 150Ω pulldown resistor for quick output discharge (QOD) when the switch is turned off.
The Texas Instruments TPS22991 is available in a small, space-saving 0.85mm × 0.75mm, 0.4mm pitch, 4-pin UQFN package. It is characterized for operation over a –55°C to +125°C free-air temperature range.
Features
- Integrated single-channel load switch
- 1V to 5.5V input voltage range
- 3A maximum continuous switch current
- 25mΩ typical ON-resistance
- Low quiescent current of IQ at 3.3V VIN = 6µA (typ.)
- Low shutdown current of ISD at 3.3V VIN = 14nA (typ.)
- Controlled slew rate
- Version B, BN: rise time (tR) at 3.3V VIN = 141µs
- Version C, CN: rise time (tR) at 3.3V VIN = 662µs
- Quick output discharge (QOD) of 150Ω
- Thermal shutdown protection
- 0.85 × 0.75mm, 0.4mm pitch UQFN package
Applications
- PC and notebooks
- Wearables
- Solid state drive (SSD)
- Industrial PC
Functional Block Diagram
發佈日期: 2024-09-25
| 更新日期: 2025-09-23
