Texas Instruments TPS22992x Load Switches

Texas Instruments TPS22992x Load Switches are a single-channel load switch with an 8.7mΩ power MOSFET designed to maximize power density in applications up to 5.5V and 6A. A configurable rise time provides flexibility for power sequencing and minimizes inrush current for high capacitance loads.

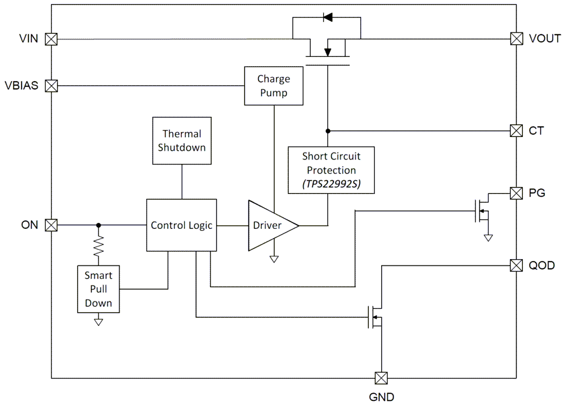
The switch is controlled by an enable pin (ON), which can interface directly with low voltage GPIO signals (VIH = 0.8V). The TPS22992x device has an optional QOD pin for quick output discharge when the switch is turned off, and the fall time (tFALL) of the output can be adjusted through an external resistor. A Power Good (PG) signal on the device indicates when the main MOSFET is fully turned on, which can be used to enable a downstream load.

Both TPS22992x devices have a thermal shutdown to ensure protection in high-temperature environments. The TPS22992S device also integrates overcurrent protection, preventing damage to the device if the output is shorted to ground during operation or start-up.

The Texas Instruments TPS22992 is available in a 1.25mm × 1.25mm, 0.4mm pitch, 8-pin WQFN package for small form factor applications. The TPS22992S device is available in a 1.5mm × 1.25mm, 0.5mm pitch, 8-pin WQFN package where a wider pin pitch is needed. Both devices operate over the free-air temperature range of –40°C to +125°C.

Features

  • Input operating voltage range (VIN)
    • TPS22992 - 0.1V to 5.5V
    • TPS22992S - 1V to 5.5V
  • 1.5V to 5.5V bias voltage supply (VBIAS)
  • 6A maximum continuous current
  • 8.7mΩ (typ.) on-resistance (RON)
  • Adjustable slew rate control
  • Adjustable quick output discharge (QOD)
  • Open drain Power Good (PG) signal
  • Low power consumption
    • ON state (IQ): 10µA (typ.) for TPS22992
    • ON state (IQ): 30µA (typ.) for TPS22992S
    • OFF state (ISD): 0.1µA (typ.)
  • Short circuit protection (TPS22992S only)
  • Thermal shutdown
  • Smart ON pin pulldown (RPD,ON)
  • 25nA (typ.) ON ≥ VIH (ION)
  • 500kΩ (typ.) ON ≤ VIL (RPD,ON)

Applications

  • Data storage
  • PC and notebooks
  • Industrial PC
  • Optical module

Functional Block Diagram

Block Diagram - Texas Instruments TPS22992x Load Switches
發佈日期: 2022-03-22 | 更新日期: 2023-04-10