Texas Instruments TPS25946xx 2.7V to 23V 5.5A eFuse
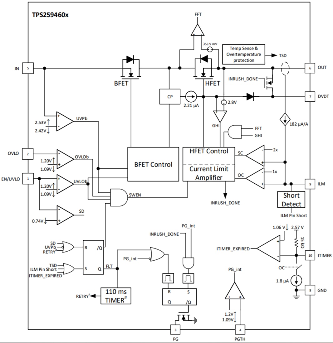
Texas Instruments TPS25946xx 2.7V to 23V 5.5A eFuse is a highly integrated circuit protection and power management solution in a small package. The devices provide multiple protection modes using very few external components and are a robust defense against overloads, short-circuits, voltage surges, and excessive inrush current. With integrated back-to-back FETs, the device allows bi-directional current flow during ON state while blocking current flow in both directions during OFF state. This feature makes it well suited for USB OTG (On-The-Go) applications.Output slew rate and inrush current can be adjusted using a single external capacitor. Loads are protected from input overvoltage conditions by cutting off the output if the input exceeds an adjustable overvoltage threshold. The devices respond to output overload by actively limiting the current. The output current limit threshold, as well as the transient overcurrent blanking timer, are user-adjustable. The current limit control pin also functions as an analog load current monitor.
The Texas Instruments TPS25946xx are available in a 2mm × 2mm, 10-pin HotRod QFN package for improved thermal performance and reduced system footprint. The devices are characterized for operation over a junction temperature range of –40°C to +125°C.
Features
- 2.7V to 23V wide operating input voltage range
- 28V absolute maximum
- Integrated back-to-back FETs with low On-Resistance (RON = 28.3mΩ (typ.))
- Bi-directional current flow during ON state
- Reverse current blocking during OFF state
- Fast overvoltage protection
- Adjustable Overvoltage Lockout (OVLO) with 1.2µs (typ) response time
- Overcurrent protection in a forward direction with load current monitor output (ILM)
- Active current limit response
- Adjustable threshold (ILIM) 0.5A to 6A
- ±10% accuracy for ILIM > 1A
- Adjustable transient blanking timer (ITIMER) to allow peak currents up to 2 × ILIM
- Output load current monitor accuracy: ±6% (IOUT ≥ 1A)
- Fast-trip response for short-circuit protection on OUT pin
- 500ns (Typ.) response time
- Adjustable (2 × ILIM) and fixed thresholds
- Active high enable input with adjustable undervoltage lockout threshold (UVLO)
- Adjustable output slew rate control (dVdt)
- Overtemperature protection
- Power Good indication (PG) with an adjustable threshold (PGTH)
- UL 2367 recognition (pending)
- IEC 62368 CB certification (pending)
- Small footprint: QFN 2mm × 2mm, 0.45mm pitch
Applications
- USB On-The-Go (OTG)
- Smartphones
- Tablets
- Digital cameras
- Point of sales terminals
- Wireless chargers
Functional Block Diagram
