Texas Instruments TPS25961 100mΩ eFuse
Texas Instruments TPS25961 100mΩ eFuse is an integrated FET hot-swap device combined to create a highly integrated circuit protection and power management solution. The TPS25961 features multiple protection modes using very few external components and is a robust defense against overloads, short circuits, voltage surges, and excessive inrush current.The TI TPS25961 output current limit level is set with a single external resistor. Meanwhile, the inrush current is managed using output slew rate control internally. The eFuse has an option to externally set a user-defined overvoltage cutoff threshold or use a fixed internal threshold. This option protects an input overvoltage condition.
The TPS25961 is characterized for operation over a junction temperature range of –40°C to +125°C and is available in a small, 2mm x 2mm SON package.
Features
- 2.7V to 19V Wide input voltage range
- 21V absolute maximum
- Overvoltage protection with a response time of 1.3μs (typical)
- 5.98V (typical) Fixed internal threshold
- Adjustable threshold using an external resistor divider
- Overcurrent protection:
- 0.1A to 2A Adjustable current limit threshold
- Current limit accuracy:
- ±20% (typical) across the current range
- ±18% (maximum) at 1.45A current limit, TA = 25°C
- Low on-resistance Ron = 106mΩ (typical)
- Active high enable input with adjustable undervoltage lockout (UVLO)
- Short-circuit protection with a response time of 5μs (typical)
- 5.17V/ms (typical) Output slew rate control (dVdt)
- Overtemperature protection (OTP)
- Auto-retry after fault
- 130μA (typical) Low quiescent current
- UL 2367 recognition (pending)
- IEC 62368 CB certification (pending)
- Small footprint of 2mm x 2mm SON package
Applications
- Adapter input protection
- Energy meters
- Smart speakers
- Wireless earbud chargers
- Set-top boxes
- IP network cameras
Additional Resources
Simplified Schematic
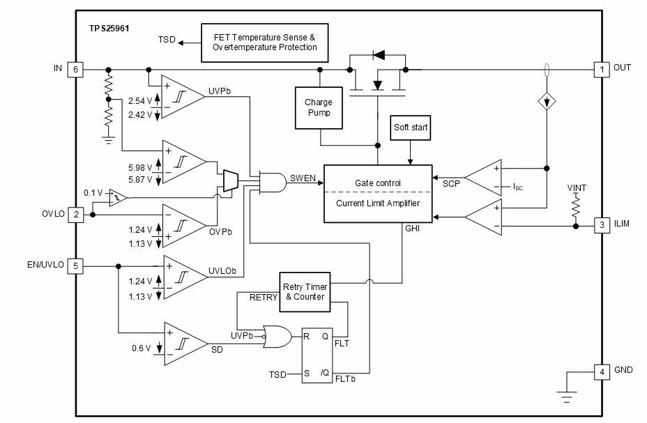
Block Diagram
發佈日期: 2023-01-20
| 更新日期: 2023-02-01
