Texas Instruments TPS25984B Stackable eFuses
Texas Instruments TPS25984B Stackable eFuses are high-current, stackable integrated hotswap protection devices that offer multiple protection modes using minimum external components. These devices can be stacked in parallel to increase the total current capacity for high-power systems. The TPS25984B eFuses integrate high accurate analog load current monitor, which allows the system to monitor the load current in steady state and during transients. This allows the implementation of advanced dynamic platform power management techniques such as Intel® PSYS and PROCHOT™.The TPS25984B eFuses feature an integrated FET health monitoring and reporting, dedicated fault indication pin, 55A rated RMS current, and fast-trip response (<200ns) to output short circuit events. These devices operate within the -40°C to 125°C temperature range and 4.5V to 16V input voltage range. The TPS25984B eFuses are used in network interface cards, data center switches, routers, fan trays, servers, and high performance computing.
Features
- 4.5V to 16V input operating voltage range
- 20V DC, 23.5V transient absolute maximum voltage
- Withstands negative voltages up to -1V output
- 0.8mΩ (typical) integrated FET and ultra-low RDSON
- 55A rated RMS current and 70A peak current
- Support parallel connection of multiple eFuses for higher current support
- Current balancing during start-up
- Overtemperature Protection (OTP)
- Integrated FET health monitoring and reporting
- Analog die temperature monitor output (TEMP)
- Adjustable output slew rate control (dVdt) for inrush current protection
- Active high enable input with adjustable Undervoltage Lockout (UVLO)
- Dedicated fault indication pin
- Fast overvoltage protection (fixed 18.4V threshold)
- Power-Good (PG) indication pin
- Robust overcurrent protection:
- 10A to 80A with accuracy of ±5% adjustable overcurrent threshold (IOCP)
- Circuit-breaker response during steady-state operation with internal transient overcurrent blanking timer to support peak currents
- Adjustable active current limit in start-up (ILIM)
- Robust short-circuit protection:
- Fast-trip response (<200ns) to output short circuit events
- Adjustable (2 x IOCP) and fixed thresholds
- Immune to supply line transients
- Precise analog load current monitoring:
- ±1.4% accuracy and >500kHz bandwidth
- 5mm x 5mm footprint
- 100% Pb free
Applications
- Network interface cards
- Data center switches
- Graphics and hardware accelerator cards
- Routers
- Fan trays
- Servers
- Input hotswap and hotplug
- High performance computing
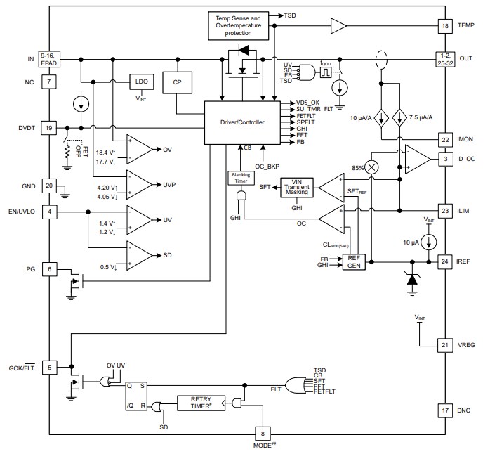
Functional Block Diagram
發佈日期: 2025-01-19
| 更新日期: 2025-03-11
