Texas Instruments TPS53830A整合式降壓數位轉換器
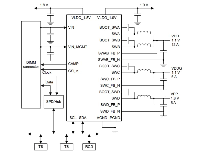
Texas Instruments TPS53830A整合式降壓數位轉換器為DDR5 on-DIMM電源提供D-CAP+™模式。該器件為DIMM模組上的DRAM晶片提供VDD、VDDQ和VPP電壓,並具有可配置的電流能力。透過D-CAP+模式控制,高電流軌道可設定為2相或2組輸出,以提供高達12A (或 6A + 6A) 的電流。該轉換器還採用了內部補償,不僅使用方便,而且減少了外部元件。TI TPS53830A整合式降壓數位轉換器可提供完整的遙測功能,包括輸入電壓、輸出電壓及輸出電流。此外,還提供過電壓、欠電壓、過電流限制及過溫保護。TPS53830A採用熱增強35腳位QFN封裝,工作溫度範圍為-40°C至+105°C。
特點
- 支援 DDR5 應用的單晶片設計
- 提供3路輸出VDD (1.1V)、VDDQ (1.1V) 及VPP (1.8V),並可選配第4路輸出 (VDD2)
- 對於3路輸出,VDD為12A(SWA雙相),VDDQ為6A (SWC),VPP為5A (SWD),具備3路輸出
- 對於4路輸出,VDD1 (SWA) 為6A、VDD2 (SWB) 為6A、VDDQ (SWC) 為6A及VPP (SWD) 為5A
- VDD、VDDQ和VPP的差分遠端感測
- D-CAP+™控制,用於快速瞬態回應
- 4.5V至15V的寬輸入電壓
- 可程式內部迴路補償
- 每相逐週期電流限制
- 500kHz至1.375MHz的可程式頻率
- 支援I2C和I3C匯流排介面,可遙測電壓、電流、功率、溫度和故障狀況
- 過電流、過電壓和過溫度保護
- 持久寄存器(黑盒)功能
- 低靜態電流
- 5mm x 5mm 35腳位QFN PowerPad™封裝
簡化版應用
發佈日期: 2022-12-23
| 更新日期: 2025-04-16
