Texas Instruments TPS54x38 Synchronous Buck Converters

Texas Instruments TPS54x38 Synchronous Buck Converters are high-efficiency, high-voltage input, and easy-to-use converters with high design flexibility. This converter features a 3.8V to 28V input voltage range for systems powered from 5V, 12V, 19V, and 24V power-bus rails. The TPS54x38 converters support up to 5A/4A/3A continuous output current, 8µs maximum switching on time, 0.6V ±1% reference voltage, and 98% maximum duty cycle. This converter uses fixed frequency peak current control with internal compensation for fast transient response and good line and load regulation. Typical applications include multifunction printers, enterprise projectors, portable electronics, connected peripherals, wired networking, wireless infrastructure, medical, and building automation.

The TPS54x38 converters eliminate the need for external compensation over a 0.6V to 22V wide output voltage range and switching frequency with optimized internal loop compensation. This converter includes an integrated bootstrap capacitor to support a single-layer PCB layout. The TPS54x38 converters operate at -40°C to 150°C operating junction temperature range and are available in a 1.5mm x 2mm QFN package.

Features

  • Configured for a wide range of applications:
    • 3.8V to 28V input voltage range
    • 0.6V to 22V output voltage range
    • Up to 5A (TPS54538), 4A (TPS54438), 3A (TPS54338) continuous output current
    • 0.6V ±1% reference voltage (-40°C to 150°C)
    • 70ns and 114ns minimum switching on and off time
    • 8µs maximum switching on-time
    • 98% maximum duty cycle
  • High efficiency:
    • 47mΩ and 21mΩ integrated MOSFETs
    • 28µA (typical) low quiescent current
  • Peak current control mode with internal compensation
  • 200kHz to 2.2MHz selectable frequency
  • 200kHz to 2.2MHz synchronizable to an external clock (support phase shift)
  • Selectable PFM/FCCM at light load condition
  • Selectable adjustable soft-start time and power good indicator function
  • Good EMI performance with frequency spread spectrum and optimized pinout
  • Hiccup OC limit for both high-side and low-side MOSFETs
  • Non-latched protections for OTP, OCP, OVP, UVP, and UVLO
  • Integrated bootstrap capacitor to support single-layer PCB layout
  • -40°C to 150°C operating junction temperature range
  • 1.5mm x 2mm QFN package

Applications

  • Medical and healthcare
  • Building automation
  • Test and measurement
  • Multifunction printers
  • Enterprise projectors
  • Portable electronics
  • Connected peripherals
  • Wired networking and wireless infrastructure
  • Distributed power systems with 5V, 12V, 19V, and 24V input

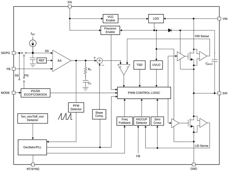
Block Diagram

Block Diagram - Texas Instruments TPS54x38 Synchronous Buck Converters

Efficiency VIN = 24V, fSW = 500kHz

Performance Graph - Texas Instruments TPS54x38 Synchronous Buck Converters

Schematic

Schematic - Texas Instruments TPS54x38 Synchronous Buck Converters
發佈日期: 2025-01-24 | 更新日期: 2025-05-06