Texas Instruments TPS56x210 Step-Down Voltage Regulators
Texas Instruments TPS56x210/TPS56x210A Synchronous Step-Down Voltage Regulators are simple, easy-to-use, 2A or 3A synchronous step-down converters in 8 pin SOT-23 packages. These devices are optimized to operate with minimum external component counts and to achieve low standby current. Each of these switch mode power supply (SMPS) devices employ D-CAP2™ mode control providing a fast transient response. They support both low equivalent series resistance (ESR) output capacitors such as speciality polymer and ultra-low ESR ceramic capacitors with no external compensation components. These devices operate in Advanced Eco-mode™, which maintains high efficiency during light load operation.Features
- TPS562210/TPS562210A: 2A Converter with integrated 133mΩ and 80mΩ FETs
- TPS563210/TPS563210A: 3A Converter with integrated 68mΩ and 39mΩ FETs
- D-CAP2™ Mode control for fast transient response
- Advanced Eco-mode™ pulse-skip
- 4.5V to 17V Input voltage range
- 0.76V to 7V Output voltage range
- 650kHz Switching frequency
- Low shutdown current less than 10µA
- 1% Feedback voltage accuracy (25°C)
- Startup from pre-biased output voltage
- Cycle by cycle over-current limit
- Hiccup-mode under voltage protection
- Non-latch OVP, UVLO and TSD protections
- Adjustable soft start
- Power good output
Applications
- Digital TV power supply
- High definition blu-ray disc™ players
- Networking home terminal
- Digital Set Top Box (STB)
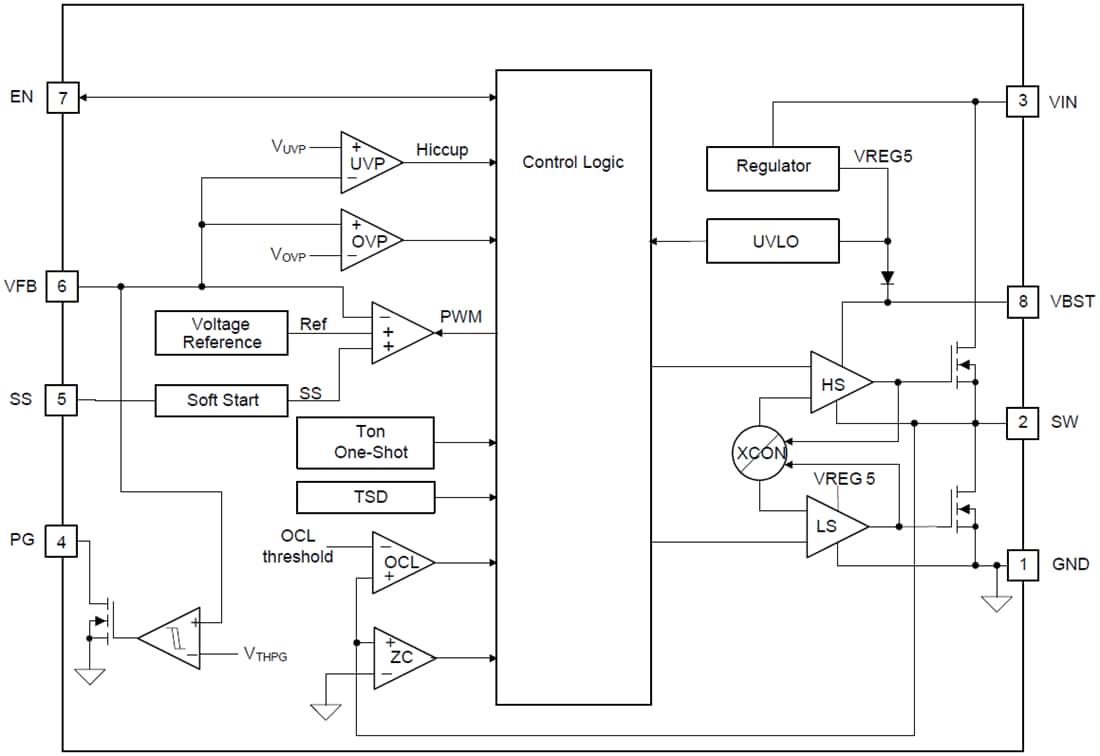
Functional Block Diagram
發佈日期: 2015-04-22
| 更新日期: 2024-05-10
