Texas Instruments TPS59603-Q1 Synchronous Buck FET Drivers
Texas Instruments TPS59603-Q1 Synchronous Buck FET Drivers are optimized for high-frequency CPU VCORE applications. Advanced features such as reduced dead-time drive and auto-zero crossing are used to optimize efficiency over the entire load range. The SKIP pin provides the option of CCM operation to support the controlled management of the output voltage. Also, the Texas Instruments TPS59603-Q1 supports two low-power modes. With the PWM input in tri-state, the quiescent current is reduced to 130µA, with an immediate response. When SKIP is held at tri-state, the current is reduced to 8µA (typically 20µs is required to resume switching). The drivers deliver an exceptionally high-performance power supply system with the appropriate TI controller. The TPS59603-Q1 device is packaged in a space-saving, thermally-enhanced 8-pin, 2mm x 2mm wettable flanks WSON package and operates from –40°C to 125°C.Features
- AEC-Q100 qualified for automotive applications
- –40°C to 125°C device temperature grade 1
- Device human body model ESD classification level H2
- Device charged device model ESD classification level C3B
- Reduced dead-time drive circuit for optimized CCM
- Automatic zero crossing detection for optimized DCM efficiency
- Multiple low-power modes for optimized light-load efficiency
- Optimized signal path delays for high-frequency operation
- Integrated BST switch drive strength optimized for low RdsON FETs
- Optimized for 5V FET drive
- 2.5V to 28V conversion input voltage range (VIN)
- 2mm × 2mm, 8-Pin, WSON thermal pad package with wettable flanks
Applications
- Automotive Rear Seat Entertainment (RSE) tablets using high-frequency CPUs
- Automotive ADAS processor core power
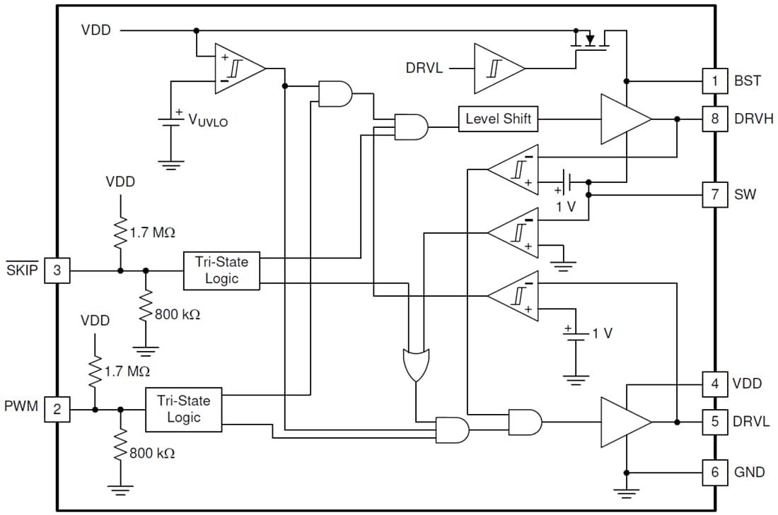
Functional Block Diagram
發佈日期: 2020-04-21
| 更新日期: 2025-03-06
