Texas Instruments TPS62097EVM-651 Evaluation Module

Texas Instruments TPS62097EVM-651 Evaluation Module facilitates the evaluation of the TPS62097 2A, buck converter with iDCS-Control, forced PWM mode, and selectable switching frequency. The evaluation module outputs a 1.2V output voltage from input voltages between 2.5V and 6V. The TPS62097 features a high transient response of iDCS-Control with the ability to force the device into PWM mode for constant frequency operation. Combined with a selectable switching frequency, the TPS62097 is a highly integrated, efficient, and compact solution for programmable logic controllers (PLCs) and other industrial equipment.

Features

  • iDCS-control
  • Forced PWM mode and selectable switching frequency
  • 2A output current
  • Up to 6V input voltage range
  • 1.2V output voltage

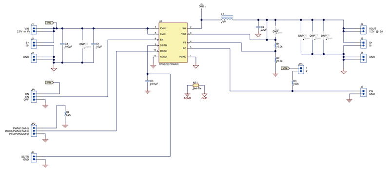
Schematic

Schematic - Texas Instruments TPS62097EVM-651 Evaluation Module
發佈日期: 2016-01-15 | 更新日期: 2022-03-11