Texas Instruments TPS62125降壓轉換器

Texas Instruments TPS62125 3 - 17V降壓轉換器是一款高效率的同步降壓轉換器,裝置已針對低功耗和超低功耗應用最佳化,可提供最高300 mA的輸出電流。3V至17V的寬輸入電壓範圍,支援四芯鹼性電池和1至4芯鋰電池串聯,以及9V和15V供電應用。TI TPS62125降壓轉換器內含精準的低功耗啟用比較器,可作為輸入的供應電壓監控器 (SVS) 使用,以滿足系統特定的升壓和降壓需求。

特點

  • 3V至17V寬輸入電壓範圍
  • 輸入供應電壓監控器 (SVS),可調整閾值/遲滯,典型耗電量為6 µA靜態電流
  • 1.2V至10V寬輸出電壓範圍
  • 13µA典型靜態電流
  • 350nA典型關機電流
  • 流暢的省電模式轉換
  • DCS-Control™架構
  • 低輸出漣波電壓
  • 最高1MHz切換頻率
  • 在寬廣的VIN和VOUT範圍下皆可達到最高效率
  • 與TPS62160/TPS62170腳位相容
  • 100%工作週期模式
  • 電力良好漏極開路輸出
  • 輸出放電功能

應用

  • 嵌入式處理
  • 4芯鹼性電池、1至4芯鋰電池供電應用
  • 9V至15V待機電源供應
  • 能量收集
  • 變頻器(負VOUT

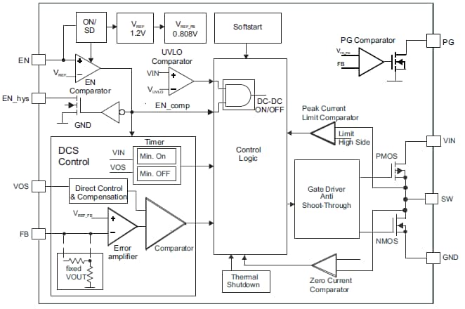
功能方塊圖

結構圖 - Texas Instruments TPS62125降壓轉換器
發佈日期: 2012-06-08 | 更新日期: 2022-03-11