Texas Instruments TPS6281xM/-Q1/-EP Step-Down DC/DC Converters

Texas Instruments TPS6281xM/-Q1/-EP 1A/2A/3A/4A Step-Down DC/DC Converters offer high efficiency and ease of use based on a peak current mode control topology. The TPS6281xM/-Q1/-EP pin-to-pin, 1A, 2A, 3A, and 4A synchronous step-down DC/DC converters automatically enter power save mode (PSM) at light loads to sustain high efficiency across the complete load range. The device supplies 1% output voltage accuracy in PWM mode, which helps develop a power supply with high output voltage accuracy. The SS/TR pin permits the user to set the start-up time or form tracking of the output voltage to an external source, supporting external sequencing of different supply rails and limiting the inrush current during start-up.

Low-resistive switches enable up to 4A continuous output current at high ambient temperatures. The switching frequency is externally adjustable from 1.8MHz to 4MHz and can also be synchronized to an external clock in the same frequency range. The TPS6281x-EP devices have gold bond wires, a temperature range of -55 to +105°C, and an SnPb lead finish. The TPS6281x-Q1 devices are AEC-Q100 qualified for automotive applications.

The TI TPS6281xM/-Q1/-EP is engineered in a 2mm x 3mm VQFN package.

Features

  • 2.75V to 6V input voltage range
  • Family of 1A, 2A, 3A, and 4A converters
  • 15µA typical quiescent current
  • Output voltage from 0.6V to 5.5V
  • Output voltage accuracy ±1% (FPWM operation)
  • Adjustable soft start
  • Forced PWM or PWM and PFM operation
  • Adjustable switching frequency of 1.8MHz to 4MHz
  • Precise ENABLE input allows
    • User-defined undervoltage lockout
    • Exact sequencing
  • 100% duty cycle mode
  • Active output discharge
  • Power-good output with window comparator

Applications

  • Aircraft electrical power
  • Defense radio
  • Seeker front end
  • In-flight entertainment
  • Rail transport
  • Supports defense and aerospace applications:
    • Controlled baseline
    • One fabrication site, assembly, and test site
    • Extended product life cycle
    • Product traceability

Block Diagram

Block Diagram - Texas Instruments TPS6281xM/-Q1/-EP Step-Down DC/DC Converters

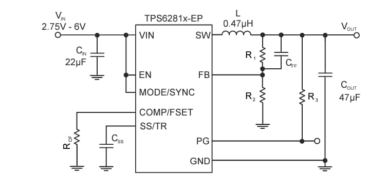
Schematic

Schematic - Texas Instruments TPS6281xM/-Q1/-EP Step-Down DC/DC Converters
發佈日期: 2024-12-05 | 更新日期: 2025-03-10