Texas Instruments TPS7A21 500mA超低壓差穩壓器
Texas Instruments TPS7A21 500mA超低壓差 (LDO) 電壓穩壓器是一款線性電壓穩壓器,可提供500mA的輸出電流。本裝置具備低雜訊、高PSRR以及出色的負載和線路瞬態效能,可滿足射頻與其他敏感類比電路的要求。其採用創新的設計技術,無需加入外部雜訊旁路電容器,便能實現低雜訊效能。TPS7A21的低靜態電流對電池供電系統來說是不錯的選擇。Texas Instruments TPS7A21具有2.0V至6.0V的輸入電壓範圍和0.8V至5.5V的輸出電壓範圍,可支援各種系統要求。內部精密參考電路,可維持優異的精準度;在負載、線路和溫度變化範圍內最大輸出電壓容差為1.5%。內部軟啟動電路有助於控制湧浪電流,進而將啟動期間的輸入壓降減至最低。LDO使用小型陶瓷電容器,穩定可靠,有助於縮小整個解決方案的尺寸。本裝置具備智慧啟用輸入電路,含內部控制的下拉電阻器,即使在EN腳位未連接下仍能讓LDO保持停用,有助於將下拉EN腳位所需要的外部元件數量減到最少。
特點
- 極低的6.5µA IQ
- 輸入電壓範圍:2.0V至6.0V
- 輸出電壓範圍:0.8V至5.5V(每級50mV)
- 高PSRR,91dB,1kHz
- 低輸出電壓雜訊:7.7µVRMS
- 低壓差
- 於500mA (2.5V VOUT) 時,最大值為175mV
- 智慧EN下拉
- ±1.5%輸出電壓容差
- 可使用1µF陶瓷輸出電容器穩定作業
- 作業接面溫度:-40°C至+125°C
- 0.602mm × 0.602mm功率DSBGA封裝
應用
- 行動電話、平板電腦
- 穿戴式裝置
- IP攝影機
- 可攜式醫療設備
- 智慧電錶和現場發射器
- 射頻、PLL、VCO和時脈電源供應器
- 馬達驅動器
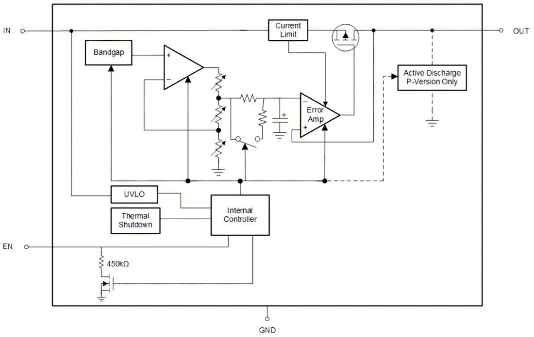
功能方塊圖
發佈日期: 2022-03-25
| 更新日期: 2025-08-01
