Texas Instruments TPS7A5x/TPS7A5x-Q1 LDO電壓穩壓器
Texas Instruments TPS7A5x/TPS7A5x-Q1汽車高精準度低雜訊LDO穩壓器具有多種功能和出色的瞬態性能,可以在低輸出電壓下運行,提供最佳系統性能。TPS7A5x/TPS7A5x-Q1穩壓器限制電源產生的相位雜訊和時鐘抖動,實現了高性能,是為射頻放大器、雷達感測器和晶片組供電的理想選擇。TPS7A5x/TPS7A5x-Q1汽車穩壓器的性能卓越,具有5.0V輸出能力,射頻放大器從中受益頗多。此外,該裝置的雜訊低、PSRR高、輸出電流能力強,非常適合為雷達電源和資訊娛樂應用中的雜訊敏感元件供電。TPS7A5x-Q1裝置具備汽車應用所要求的AEC-Q100資格。特點
- 在整個線路、負載和溫度範圍內(有偏置)的精準度為0.5%(最大值)
- 4.4µVRMS輸出電壓雜訊
- 2A時最大偏置壓差為65mV
- 電源紋波抑制
- 500kHz時為40dB
- 輸入電壓範圍
- 無偏置:1.4V至6.5V
- 有偏置:1.1V至6.5V
- 0.8V至5.2V可調節輸出電壓範圍
- 可調整軟啟動浪湧控制
- 開漏功率優良(PG)輸出
- 2.2mm × 2.5mm,12引腳VQFN封裝
應用
- Macro遠端無線電裝置(RRU)
- 戶外回程裝置
- 有源天線系統mMIMO(AAS)
- 超聲掃描儀
- 實驗室及現場儀器
- 感應器、影像及雷達
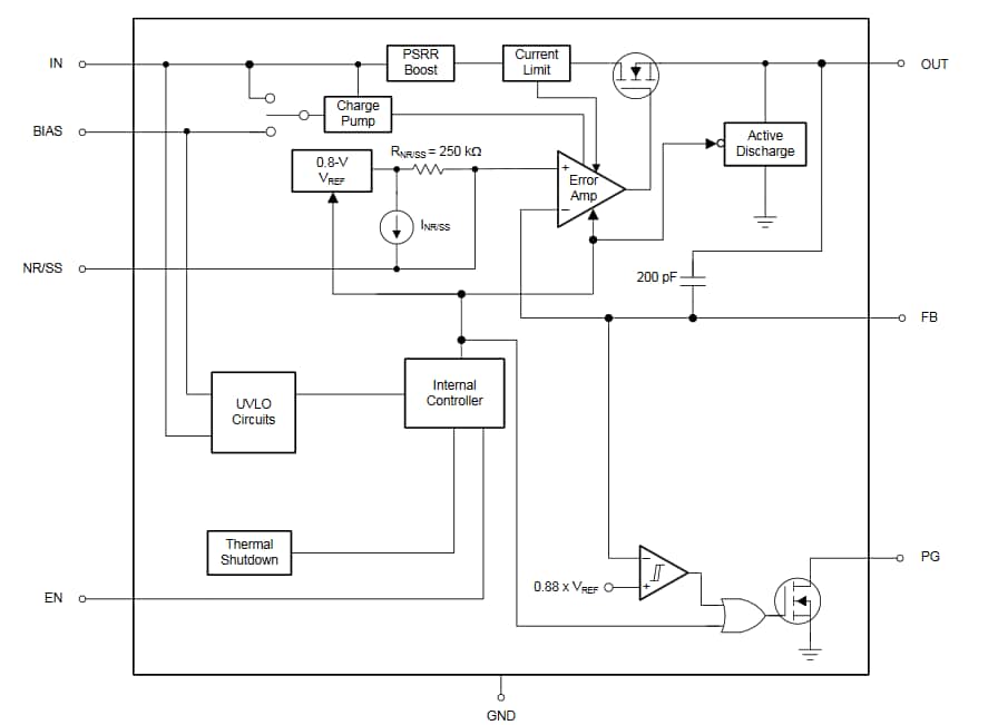
方塊圖
View Results ( 11 ) Page
| 零件編號 | 規格書 | 系列 | 輸出電流 | 壓差電壓 | 壓差電壓 - 最大值 | 輸出電壓范圍 |
|---|---|---|---|---|---|---|
| TPS7A5301QRGRRQ1 | ![]() |
TPS7A53 | 3 A | 110 mV | 195 mV | 800 mV to 5.15 V |
| TPS7A5401QRGRRQ1 | ![]() |
TPS7A54 | 4 A | 150 mV | 240 mV | 800 mV to 5.1 V |
| TPS7A5201WQRTKRQ1 | ![]() |
TPS7A52 | 2 A | 95 mV | 340 mV | 800 mV to 5.2 V |
| TPS7A5301WQRTKRQ1 | ![]() |
TPS7A53 | 3 A | 110 mV | 515 mV | 800 mV to 5.15 V |
| TPS7A5201QRGRRQ1 | ![]() |
TPS7A52 | 2 A | 95 mV | 300 mV | 800 mV to 5.2 V |
| TPS7A5301RPSR | ![]() |
TPS7A53 | 3 A | 215 mV | 375 mV | 800 mV to 5.2 V |
| TPS7A5301RPST | ![]() |
TPS7A53 | 3 A | 215 mV | 375 mV | 800 mV to 5.2 V |
| TPS7A5401RPSR | ![]() |
TPS7A54 | 4 A | 330 mV | 565 mV | 800 mV to 5.1 V |
| TPS7A5401RPST | ![]() |
TPS7A54 | 4 A | 330 mV | 565 mV | 800 mV to 5.1 V |
| TPS7A5201RPSR | ![]() |
TPS7A52 | 2 A | 125 mV | 225 mV | 800 mV to 5.2 V |
發佈日期: 2018-04-26
| 更新日期: 2022-12-07

