Texas Instruments TPS7B4255/TPS7B4255-Q1 LDO Regulators
Texas Instruments TPS7B4255/TPS7B4255-Q1 Low Dropout (LDO) Regulators have high tracking accuracy and excellent load and transient line response. This LDO regulator provides integrated protection features like reverse polarity, output short to supply and ground, and current limit. This regulator also offers thermal shutdown protection against the high risk of cable failures in an off-board power system. The TPS7B4255/TPS7B4255-Q1 LDO regulators operate at a 3V to 40V input voltage range and -40°C to 125°C temperature range. This regulator is designed to survive a 45V (absolute maximum) input voltage during extreme transient events. The TPS7B4255/TPS7B4255-Q1 LDO regulators are available in a 5-pin SOT-23 DBV package. This regulator is ideal for condition-monitoring sensors, motion detectors (PIR and µWave), wired controls, telemetry and RTUs, and robot sensing modules.Features
- 3V to 40V wide input operating voltage range:
- -40V to 45V absolute maximum input range
- 2V to 30V wide output voltage range
- 5mV (maximum) very-tight, output-tracking tolerance
- 500mV (maximum) at 70mA low dropout voltage
- Combined reference and enabled input
- Low quiescent current at light loads (100μA load):
- 50μA (maximum)
- Wide ESR range:
- Stable with 1µF to 200µF ceramic output capacitor, 1mΩ to 3Ω ESR
- Overtemperature protection
- Reverse polarity protection
- Reverse current protection
- Output short-circuit protection to ground and supply
- -40°C to 150°C, TJ junction temperature range
- Available in 5-pin SOT-23 DBV package
- Buffers signals up to 1kHz frequency
Applications
- Condition monitoring sensors
- Motion detectors (PIR, µWave)
- Wired controls
- Telemetry and RTUs
- Robot sensing modules
Datasheets
Block Diagram
Application Circuit
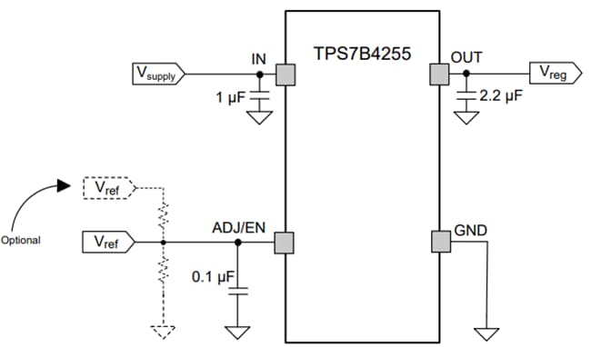
Typical Application Schematic
發佈日期: 2023-02-20
| 更新日期: 2023-11-21
