Texas Instruments TPS7B8250EVM Evaluation Module

Texas Instruments TPS7B8250EVM 300mA High-Voltage Ultra-Low-Iq LDO Regulator Evaluation Module is a platform for evaluating the performance of the TPS7B82-Q1 LDO Regulator. The TPS7B82-Q1 is developed for 40V VIN, including a 300mA (Max) output current. The Texas Instruments TPS7B8250EVM Evaluation Module is ideal for standby systems in automotive applications with only a 2.7μA typical quiescent current at light load.

Features

  • Wide input voltage (VIN) range 3V to 40V, with up to 45V transient
  • Maximum output current 300mA
  • Low quiescent current

PCB Layout

Block Diagram - Texas Instruments TPS7B8250EVM Evaluation Module

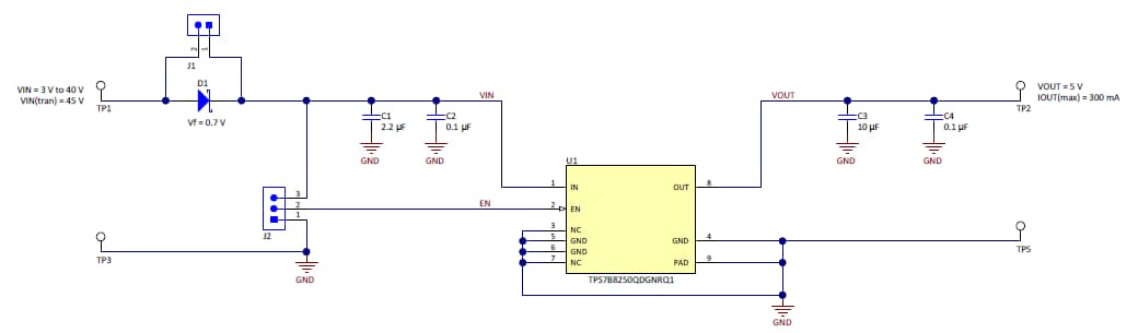
Schematic

Schematic - Texas Instruments TPS7B8250EVM Evaluation Module
發佈日期: 2018-05-10 | 更新日期: 2022-12-14