Texas Instruments TPS7H2140EVM Evaluation Module

Texas Instruments TPS7H2140EVM Evaluation Module is designed to easily demonstrate the functionality and operation of a quad-channel TPS7H2140-SEP eFuse. The TPS7H2140EVM was developed to test parallel output channels and can be customized to split the output channels or the device's other features.

The TI TPS7H2140EVM Evaluation Module offers test points, jumpers, connection terminals, and labeled, easy-to-access components enabling customized configurations of device features. Additionally, the board includes a voltage regulator to allow device functionality without the need for secondary power sources for IO configuration.

Features

  • Operating voltage 4.5V to 32V
  • Programmable current limit with external resistor
  • Output channels can be connected in parallel for higher current applications
  • Multiplex current sense output
  • Flexible configuration options, including single- and parallel-channel circuits
  • Customizable fault reporting, current limit, I/O pin power supply, enable, and capacitance

Kit Contents

  • EVM Board
  • EVM Kit User's Guide

Layout

Texas Instruments TPS7H2140EVM Evaluation Module

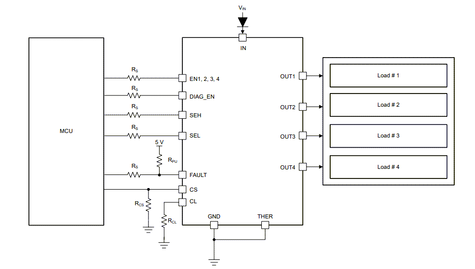
Typical Application Diagram

Application Circuit Diagram - Texas Instruments TPS7H2140EVM Evaluation Module
發佈日期: 2023-11-27 | 更新日期: 2023-11-30