Texas Instruments TPS92515/TPS92515-Q1 2A LED驅動器
Texas Instruments TPS92515/TPS92515-Q1 2A LED驅動是輕巧單片式開關穩壓器,整合低電阻N通道MOSFET。 這些裝置旨在用於效力、高帶寬、PWM及/或類比調光和小尺寸均十分重要的高亮度LED照明應用。 該穩壓器採用關閉時間恆定峰值電流控制運行。 運行十分簡單:在基於輸出電壓的關斷時間結束後,接通時間開始。 一旦達到導體峰值電流閾值,接通時間就結束。 TPS92515/TPS92515-Q1裝置可配置為在分流器FET調光循環的接通和關斷期間,保持恆定的峰峰值紋波。 這理想適用於在整個分流器FET調光範圍內保持線性響應。 TPS92515和TPS92515-Q1裝置擁有最高42V運行輸出範圍。TPS92515HV和TPS92515HV-Q1提供高電壓輸出選項,輸入範圍最高達65V。TPS92515-Q1裝置符合汽車應用AEC-Q100資格。特點
- AEC-Q100 Grade 1 qualified
- Integrated 290mΩ (typ.) internal N-Channel FET
- Input voltage range
- TPS92515x: 5.5V to 42V
- TPS92515HVx: 5.5V to 65V
- Operation down to 5.15V after start-up
- Low offset high-side peak current comparator
- Constant average current, up to 2A
- An inherent cycle-by-cycle current limit
- Multiple dimming methods
- 10,000:1 shunt PWM dimming range
- 1000:1 PWM dimming range
- 200:1 analog dimming range
- Simple constant off-time control
- No loop compensation
- Fast transient response
- Thermally enhanced HVSSOP package
- Integrated thermal protection
應用
- Automotive lighting
- LED switched matrix AFS headlamps
- DRL
- High/low beam, fog, rear
- Turn signal
- Side marker
- Aftermarket
- Industrial lighting
- Factory automation
- Time of Flight (TOF)
- Appliances
- Retail illumination
- Machine vision and inspection
- Emergency, exit and/or safety lighting
- Medical lighting
- Stage and area lighting
- Agricultural, marine, and heavy industry lighting
- High contrast shunt FET dimming
Datasheets
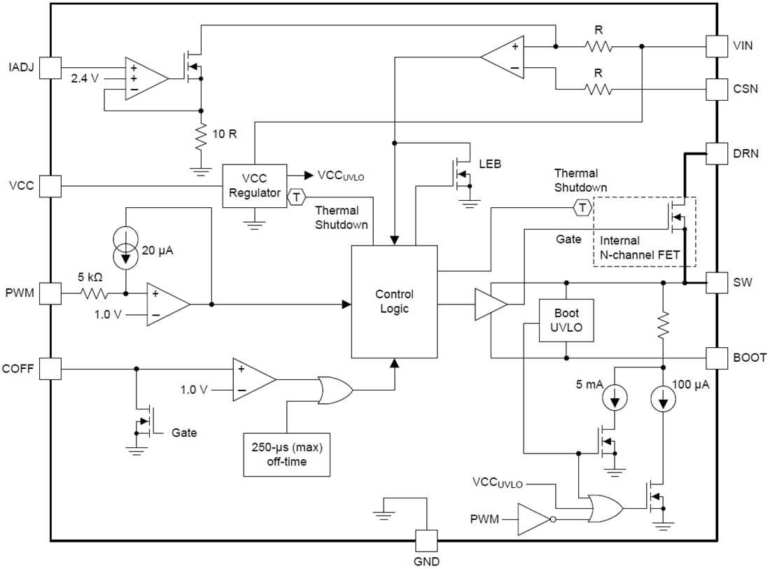
Functional Block Diagram
發佈日期: 2016-09-14
| 更新日期: 2022-03-11
