Texas Instruments TPSM82901 Synchronous Buck Converter Power Module
Texas Instruments TPSM82901 Synchronous Buck Converter Power Module is a highly efficient, small, and flexible synchronous step-down DC-DC converter in a MicroSiP package. The easy-to-use TPSM82901 offers a selectable switching frequency of 2.5MHz or 1.0MHz, allowing the use of small components and providing a fast transient response. The TI TPSM82901 power module supports high VOUT accuracy of ±1% with the DCS-Control topology. The wide input voltage range of 3V to 17V supports a variety of nominal inputs, such as 12V supply rails, single-cell or multi-cell Li-Ion, and 5V or 3.3V rails.The TPSM82901 is housed in a small 11-pin MicroSiP package measuring 3.0mm x 2.8mm x 1.6mm with an integrated 1μH inductor.
Features
- High efficiency for wide duty cycle and load range
- IQ of 4µA typical
- 62mΩ high-side and 22mΩ low-side RDS(ON)
- 3mm x 2.8mm x 1.6mm MicroSiP™ package
- Up to 1A continuous output current
- ±0.9% feedback voltage accuracy across temp (–40°C to 125°C)
- Configurable output voltage options:
- 0.6V to 5.5V VFB external divider
- VSET internal divider 16 options between 0.4V and 5.5V
- DCS-Control topology with 100% mode
- Create a custom design using the TPSM82901 using the WEBENCH® Power Designer
- Flexibility through MODE/S-CONF pin
- 2.5MHz or 1.0MHz switching frequency
- Forced PWM or auto (PFM) power save mode with dynamic mode change option
- Automatic efficiency enhancement (AEE)
- Output discharge on/off
- Highly flexible and easy to use
- Optimized pinout for single-layer routing
- Precise enable input
- Power-good output
- Adjustable soft start and tracking
- No external bootstrap capacitor required
Applications
- Data center and enterprise computing
- Wired networking
- Wireless infrastructure
- Factory automation and control
- Test and measurement
Typical Schematic
Efficiency vs Output Current
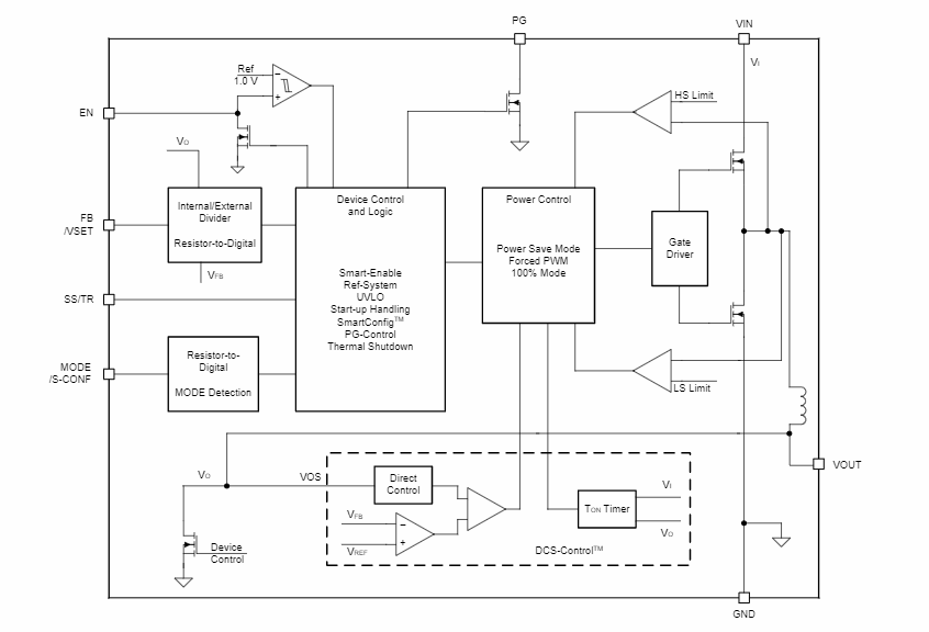
Functional Block Diagram
發佈日期: 2023-01-21
| 更新日期: 2023-06-23
