Texas Instruments TUSB1310A SuperSpeed USB收發器
Texas Instruments TUSB1310A SuperSpeed USB收發器

訂購Texas Instruments TUSB1310A SuperSpeed USB收發器 檢視產品清單


額外資源

TI TUSB1310A SuperSpeed USB收發器

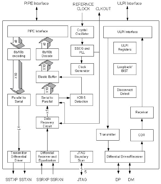
Texas Instruments TUSB1310A SuperSpeed USB設備為單埠、5.0-Gbps USB 3.0實體層收發器,由晶體或外置參考時鐘提供的單一參考時鐘運行。參考時鐘頻率為20、25、30及40MHz。TI TUSB1310A SuperSpeed收發器為USB控制器提供時鐘。使用單一參考時鐘允許TUSB1310A提供低成本的USB 3.0解決方案,只有一些外置組件且成本低。USB控制器與TUSB1310A經由PIPE (SuperSpeed)和ULPI (USB 2.0)介面接觸。16位元PIPE以250-MHz介面時鐘運行。ULPI支援以60-MHz介面時鐘8位元運行。


特點
  • 通用串列匯流排(USB)
    • 單埠5.0-Gbps USB 3.0實體層收發器
      • 一5.0 Gbps SuperSpeed連接
      • 一480 Mbps HS/FS/LS連接
    • 完全與USB 3.0規格相容
    • 支持3米以上USB 3.0電纜
    • 全自我調整等化器最佳化接收器靈敏度
    • 對連接層控制器的PIPE
      • 支援16位元 250 MHz SDR模式
      • 與USB架構(PIPE) 3.0版本專用PHY介面相容
    • 對連接層控制器的ULPI
      • 支持8位元60 MHz SDR模式
      • 支持同步模式及低功率模式
      • 與UTMI+ 低引腳介面規格,修訂版1.1相容
  • 基本功能
    • 支援IEEE 1149.1 JTAG
    • IEEE 1149.6 JTAG支援SuperSpeed 埠
    • 於單一參考時鐘以20、25、 30或40 MHz運行
    • 3.3、1.8及1.1V電源電壓
    • 1.8V PIPE及ULPI I/O
應用
  • 保安攝像機
  • 多媒體手持設備
  • 智能電話
  • 數碼攝像機
  • 便攜式媒體播放器
  • 個人導航設備
  • 音訊銜接
  • 視訊IP電話
  • 無線IP電話
  • 軟體無線電發射機

應用電路

應用電路


功能結構圖

功能結構圖
  • Texas Instruments
  • Semiconductors|Integrated Circuits|IC-Interface
發佈日期: 2011-07-08 | 更新日期: 2022-03-11