Texas Instruments UCC21351x-Q1 Gate Drivers

Texas Instruments UCC21351x-Q1 Gate Drivers are isolated dual-channel drivers with programmable dead time and a wide temperature range. These gate drivers are designed with 4A peak-source and 6A peak-sink current to drive power MOSFET, SiC, and IGBT transistors. The UCC21351x-Q1 drivers enable high efficiency, high power density, and robustness in a wide variety of power applications. Protection features include resistor-programmable dead time, a disable feature to shut down both outputs, and an integrated de-glitch filter that rejects input transients shorter than 5ns. These drivers can be configured as two low-side drivers, two high-side drivers, or a half-bridge driver. The UCC21351x-Q1 devices are AEC-Q100 qualified for automotive applications. These gate drivers are ideal for on-board battery chargers, high-voltage DC-DC converters, automotive HVAC, and body electronics.

Features

  • Universal dual low-side, dual high-side, or half-bridge driver
  • AEC-Q100 qualified with temperature grade 1
  • -40°C to 150°C junction temperature range
  • Up to 4A peak source and 6A peak sink output
  • Common-Mode Transient Immunity (CMTI) greater than 125V/ns
  • Up to 25V VDD output drive supply 12V and 17V VDD UVLO options
  • Switching parameters:
    • 33ns typical propagation delay
    • 5ns maximum pulse-width distortion
    • 10µs maximum VDD power-up delay
  • UVLO protection for all power supplies
  • Fast enable for power sequencing

Applications

  • On-board battery chargers
  • High-voltage DC-DC converters
  • Automotive HVAC and body electronics

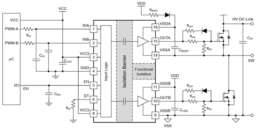
Block Diagram

Block Diagram - Texas Instruments UCC21351x-Q1 Gate Drivers

Application Schematic

Schematic - Texas Instruments UCC21351x-Q1 Gate Drivers
發佈日期: 2025-10-06 | 更新日期: 2025-10-29