Texas Instruments UCC217xxQDWEVM-025 Evaluation Module
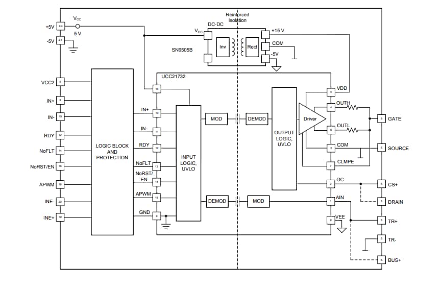
Texas Instruments UCC217xxQDWEVM-025 Evaluation Modules are compact, single-channel isolated gate driver boards designed for the 5.7kVrms UCC217xx Reinforced Isolation Drivers in a SOIC-16DW package with 8.0mm creepage and clearance. The UCC217xxQDWEVM-025 Evaluation Modules provide drive, bias voltages, protection, and diagnostics needed for SiC MOSFET and Si IGBT Power Modules housed in 150mm x 62mm x 17mm and 106mm x 62mm x 30mm packages. The Texas Instruments UCC217xxQDWEVM-025 Evaluation Modules include SN6505B based isolated DC-DC transformer bias supplies.Features
- 10A peak split sink/source drive current for fast turnON and turnOFF time
- 2W bias supply with UVLO and OVLO protection set by default at 4.5V to 5.5V
- Drive voltages by default are 17/-5V with a single 5V input supply
- Drive voltages can also be programmed independently from 11V to 19V for turnON and from -3.3V to -6V for turnOFF by using two input supplies from 3.3V to 5.5V
- Noise-immune design with CMTI >150V/ns
- 5.7kVrms reinforced isolation
- OC short-circuit shunt resistor sensing with two-level (UCC21732) or single-level (UCC21710) soft turnOFF protection
- OC signal setting either for positive or negative polarity
- Desat short-circuit sensing for UCC21750
- Active Miller clamp using external FET (UCC21732) or internal (UCC21710)
- Output short circuit clamp
- Fault feedback with reset
- Isolated temperature and input rail monitoring
- Power modules not included
Applications
- Solar inverters
- Motor drives
- HEV/EV chargers
- HEV/EV traction inverters
Front & Back View
Block Diagram
發佈日期: 2019-10-16
| 更新日期: 2023-12-20
