Texas Instruments UCC27212A-Q1 Gate Driver

Texas Instruments UCC27212A-Q1 Gate Driver is an automotive half-bridge driver designed for high efficiency and robust performance in various applications. This gate driver provides 3.7A source and 4.5A sink output currents. The UCC27212A-Q1 half-bridge driver features a 5V turn-off Under Voltage Lockout (UVLO) for enhanced safety. This gate driver operates with TTL-compatible inputs and operates to a 7V to 17V VDD voltage range. The UCC27212A-Q1 gate driver features a 20ns typical propagation delay and 4ns delay matching between channels. This half-bridge gate driver is available in an SOIC8 (PowerPAD) package for efficient thermal management. The UCC27212A-Q1 devices are AEC-Q100 qualified for automotive applications. This gate driver is ideal for automotive DC/DC converters, 2-wheeler and 3-wheeler traction drives, Electric Power Steering (EPS), wireless charging, and smart glass modules.

Features

  • AEC-Q100 qualified for automotive applications: device temperature grade-1
  • -40°C to 150°C junction temperature range
  • 5V turn-off Under Voltage Lockout (UVLO)
  • Drives two N-channel MOSFETs in high-side and low-side configuration with independent inputs
  • 120V DC maximum boot voltage 
  • 3.7A source and 4.5A sink output currents
  • Input pins can tolerate -10V to +20V and are independent of the supply voltage range
  • TTL compatible inputs
  • 7V to 17V VDD operating range (20V ABS maximum)
  • 7.2ns rise and 5.5ns fall time with 1000pF load
  • 20ns typical fast propagation delay times
  • 4ns typical delay matching
  • Available in the SOIC8 (PowerPAD) package

Applications

  • Automotive DC/DC converters and OBC
  • 2-wheeler and 3-wheeler traction drive and battery pack
  • Electric Power Steering (EPS)
  • Wireless charging
  • Smart glass module

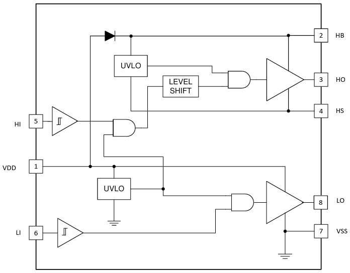
Block Diagram

Block Diagram - Texas Instruments UCC27212A-Q1 Gate Driver

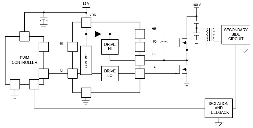
Application Diagram

Application Circuit Diagram - Texas Instruments UCC27212A-Q1 Gate Driver
發佈日期: 2025-10-07 | 更新日期: 2025-10-29