Texas Instruments UCCx8C4x/UCCx8C4x-Q1 Current-Mode PWM Controllers
Texas Instruments UCCx8C4x/UCCx8C4x-Q1 Current-Mode PWM Controllers are enhanced BiCMOS versions with pin-for-pin compatibility to the industry standard UC28C4x family PWM controllers. These devices provide the necessary features to control fixed frequency and peak current mode power supplies. This family offers several performance advantages. These devices provide high-frequency operation up to 1MHz with low start-up and operating currents, thus minimizing start-up loss and low operating power consumption for improved efficiency. The devices also feature a fast current sense, an output delay time of 35ns, and a ±1A peak output current capability with improved rise and fall times for driving large external MOSFETs directly. The Texas Instruments UCCx8C4x-Q1 devices are AEC-Q100 qualified for automotive applications.Features
- Enhanced replacement for UCx84x and UCx84xA family with pin-to-pin compatibility
- 1MHz operation
- 50µA standby current, 100µA maximum
- Low operating current of 2.3mA at 52kHz
- Fast 35ns cycle-by-cycle over-current limiting
- ±1A peak output current
- Rail-to-rail output swings with 25ns rise and 20ns fall times
- ±1% initial trimmed 2.5V error amplifier reference
- Trimmed oscillator discharge current
- New undervoltage lockout versions
- VSSOP-8 package minimizes board space
Applications
- Switch-mode power supplies
- General purpose DC-DC or off-line isolated power converters
- Board mount power modules
Datasheets
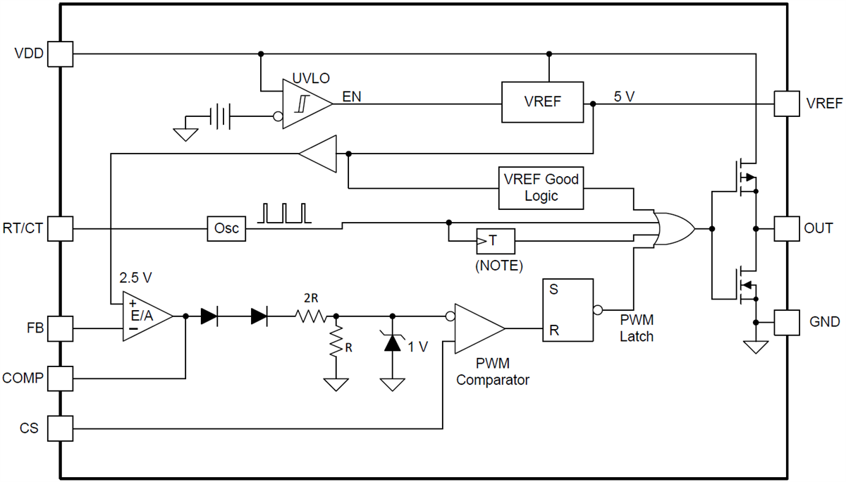
Functional Block Diagram
發佈日期: 2018-04-30
| 更新日期: 2025-05-06
