Texas Instruments UCC33020/UCC33020-Q1 DC/DC Power Modules
Texas Instruments UCC33020/UCC33020-Q1 DC/DC Power Modules are automotive-qualified modules with integrated transformer technology designed to provide 1W of isolated output power. This module operates at a 3V to 5.5V input voltage range and regulates at 5V output voltage with a selectable headroom of 5.5V. The UCC33020/UCC33020-Q1 power modules feature a 3kVRMS isolation rating, 6.5kVPK surge capability, 200V/ns common mode transient immunity, and 1159VPK working voltage. This power module is available in a miniaturized, low-profile VSON (4mm x 5mm) package with 1mm height and > 4.1mm clearance and creepage. The UCC33020-Q1 devices are AEC-Q100 qualified for automotive applications.The UCC33020/UCC33020-Q1 power modules integrate protection features for increased system robustness, enable pins with fault reporting mechanisms, short circuit protection, and thermal shutdown. Typical applications include Battery-Management Systems (BMS), HEV/EV OBC and DC/DC converters, isolated bias for isolated voltage and current sensors, and isolated bias for digital isolators.
Features
- 1W maximum output power
- 3V to 5.5V input voltage operation range
- 5V, 5.5V regulated selectable output voltage
- 5V: 200mA available load current
- 0.5% typical load regulation
- 4mV/V typical line regulation
- Robust isolation barrier:
- 3kVRMS isolation rating
- 6.5kVPK surge capability
- 1159VPK working voltage
- 200V/ns common mode transient immunity
- Power-dense isolated DC/DC module with integrated transformer technology
- Adaptive Spread Spectrum Modulation (SSM)
- Meets CISPR-25 Class 5 emission
- Strong magnetic field immunity
- Overload and short-circuit protection
- Thermal shutdown
- Low inrush current soft-start
- Enable pin with a fault reporting mechanism
- Planned safety-related certifications:
- DIN EN IEC 60747-17 (VDE 0884-17)
- UL 1577 / CSA component recognition program
- IEC 62368-1 and IEC 60601-1 certifications
- AEC-Q100 qualified with the following results:
- -40°C to +125°C ambient operating temperature (Device temperature Grade 1)
- Functional safety-capable:
- Documentation available to aid functional safety system design
- VSON-12 (4mm x 5mm) package
Applications
- Battery-Management Systems (BMS)
- HEV/EV OBC and DC/DC converter
- Isolated bias for isolated voltage and current sensors
- Isolated bias for digital isolators,
- Isolated bias for isolated RS-485, RS-422, and CAN transceivers
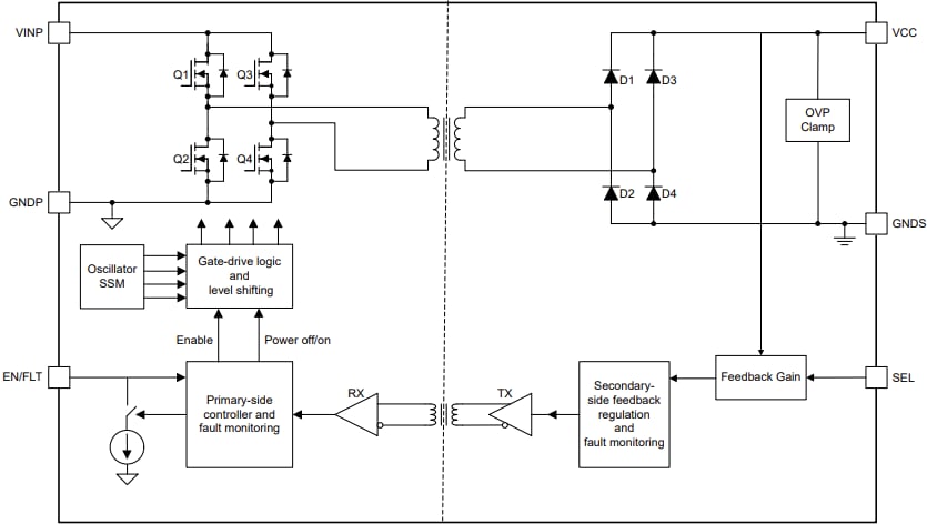
Functional Block Diagram
Schematic
Additional Resource
發佈日期: 2025-01-29
| 更新日期: 2025-09-12
