THAT Corporation 2180 Blackmer® Voltage-Controlled Amplifier ICs
THAT Corporation 2180 Blackmer® Voltage-Controlled Amplifier ICs are high-performance current-in/current-out devices. The controllers feature two opposing-polarity, voltage-sensitive control ports. 2180 offers wide-range exponential control of gain and attenuation with low signal distortion. The parts are trimmed at the wafer stage for low THD and control-voltage feedthrough without further adjustment.Features
- Wide dynamic range >120dB
- Wide gain range >130dB
- Exponential (dB) gain control
- Low distortion < 0.01 % (2180A)
- Wide gain-bandwidth 20MHz
- Dual gain-control ports (pos/neg)
- Pin-compatible with 2150-series
Applications
- Faders
- Panners
- Compressors
- Expanders
- Equalizers
- Filters
- Oscillators
- Automation Systems
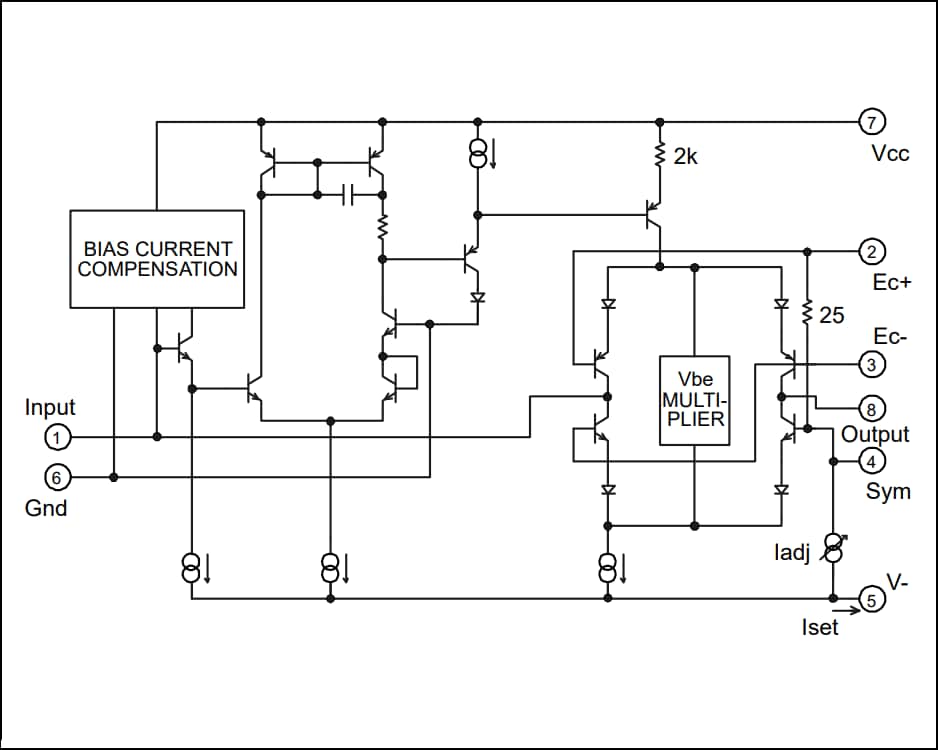
Block Diagram
發佈日期: 2021-11-01
| 更新日期: 2022-08-16
