Torex Semiconductor XC9702 Synchronous Step-Down DC/DC Converters

Torex Semiconductor XC9702 Synchronous Step-Down DC/DC Converters feature built-in Nch-Nch driver FETs on an extremely small 9.4mm x 7.4mm mounting area. The converters operate with a 60V high-voltage rating and a 300mA output current while accommodating small peripheral components. The XC9702 series offers a MODE terminal, allowing PWM control or PWM/PFM automatic switching control operation settings. The flexible operation enables noise reduction and lowers power consumption in various applications. The Torex Semiconductor XC9702 Synchronous Step-Down DC/DC Converters provide different protection functions, including current limiting, output overvoltage, Lx short-circuit protection, and thermal shutdown. These protections ensure safe operation in abnormal conditions. The converters are ideal for various applications, including 24V battery systems, industrial automation/sensors, security systems, home appliances, high-voltage LDO replacement, and general-purpose power circuits.

Features

  • 60V bootstrap synchronous step-down DC/DC converters
  • Built-in Nch-Nch driver FETs
  • Power Good function
  • Soft-start (external adjustment) function
  • Two operation modes:
    • PWM control
    • PWM/PFM control with MODE pin
  • Protection functions
    • Current limit (foldback)
    • Output overvoltage
    • Thermal shutdown
    • Lx short-circuit
  • Ceramic output capacitor
  • Pb-free, EU RoHS compliant

Applications

  • 24V battery systems
  • Industrial automation
  • Industrial sensors
  • Security systems
  • Home appliances
  • Power tools
  • 4mA to 20mA current loop
  • High-voltage LDO replacement
  • General-purpose power circuits
  • Point-of-load

Specifications

  • 4.5V to 60V input voltage range
  • 66V absolute max input voltage rating
  • 2.5V to 12V output voltage range
  • 0.75V ±1.5% FB voltage rating
  • 300mA max output current
  • 1MHz oscillation frequency
  • -40°C to +125°C operating ambient temperature range

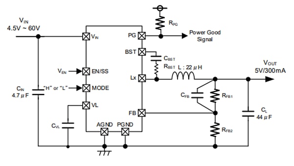
Typical Application Circuit

Application Circuit Diagram - Torex Semiconductor XC9702 Synchronous Step-Down DC/DC Converters

Block Diagram

Block Diagram - Torex Semiconductor XC9702 Synchronous Step-Down DC/DC Converters

Performance Charateristics

Performance Graph - Torex Semiconductor XC9702 Synchronous Step-Down DC/DC Converters
發佈日期: 2024-02-27 | 更新日期: 2024-06-10