Vicor DCM Non-Isolated Regulated DC-DC Converter Modules

Vicor DCM Non-Isolated Regulated DC-DC Converter Modules are high-density power modules for bridging 48V and legacy 12V power buses. The lineup includes the DCM3717 and DCM3735 series, which operate from a 40V to 60V input and generate a regulated 12V output, adjustable from 10V to 12.5V. These modules support different power levels up to 2000W, and parallel operation can achieve higher power levels. These complete converter solutions require minimal external components, resulting in even higher power density for the complete power delivery network. The non-isolated DCMs also consistently deliver high efficiency across their specified input line range. Modular DCM converters used independently or with downstream point-of-load (PoL) products support efficient power distribution networks (PDNs). This provides superior power system performance and connectivity from a variety of power sources to the PoL.

The 48V-based architectures maximize power network efficiency while keeping Safety Extra Low Voltage (SELV) levels. The increasing use of 48V PDNs requires compatibility for powering legacy 12V systems and infrastructure. Conventional 1/8 and 1/4 open-frame brick converters are bulky and do not meet the power density requirements of advanced systems. Additionally, conventional converter topologies experience inefficiencies that can reduce the 48V distribution gains. Providing power systems engineers with an easy-to-use, high-density 48V to 12V power module simplifies their design and power system footprint. Vicor DCM Non-Isolated Regulated DC-DC Converter Modules are ideal for industrial, automatic test equipment (ATE), robotic, automotive, and data center applications.

Features

  • Up to 2000W
  • High efficiency up to 96.5%
  • Parallel-capable for higher power applications
  • PMBus compatible telemetry
  • 40VDC to 60VDC input range
  • SM ChiP surface-mount package
  • 5.2mm package height

Applications

  • Industrial
  • ATE (automatic test equipment)
  • Robots
  • Automotive
  • Data centers

Videos

Typical Applications

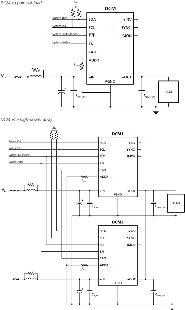
Application Circuit Diagram - Vicor DCM Non-Isolated Regulated DC-DC Converter Modules

Functional Block Diagram

Block Diagram - Vicor DCM Non-Isolated Regulated DC-DC Converter Modules
發佈日期: 2024-11-11 | 更新日期: 2025-09-03