Weidmuller PRO RM DIN Rail Power Supplies
Weidmuller PRO RM DIN Rail Power Supplies are designed to set up a redundant power supply system and compensate for a device failing. These redundancy modules connect two Weidmuller power supplies and provide power reserves for the quick triggering of a circuit breaker, for example. The modules are mounted horizontally on a TS35 rail with 50mm of clearance at the top and bottom for air circulation. The units can be mounted side by side with no space in between. Weidmuller PRO RM DIN Rail Power Supplies feature a 24VDC rated input voltage and an operating temperature range of -40°C to +70°C. The modules have a push-in or pluggable screw connection system and measure 125mm x 130mm (D x H) with a width of 30mm, 38mm, or 52mm.Features
- Connection system
- PRO RM 10 and 20: Push-in
- PRO RM 40: Pluggable screw
- Can mount side by side with no space in between
- Horizontal mounting on TS35 rail with 50mm of clearance at top and bottom for air circulation
- RoHS compliant
Specifications
- Widths
- PRO RM 10: 30mm
- PRO RM 20: 38mm
- PRO RM 40: 52mm
- 125mm x 130mm (D x H)
- 24VDC rated input voltage
- -40°C to +70°C operating temperature range
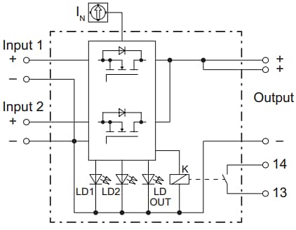
Block Diagram
發佈日期: 2022-05-31
| 更新日期: 2022-06-07
