CH101距離感測器以1.62V至1.98V電壓範圍運行,編程時間為60ms。這些距離感測器採用8引腳、3.5mm x 3.5mm x 1.26mm平面網格陣列 (LGA) 封裝。典型應用包括無人機和機械人、流動及計算裝置、障礙物、印表機及掃描儀、接近感測及智能家居。
特點
- 快速準確的測距:
- 操作範圍:4cm至1.2m
- 取樣率高達100個樣本/秒
- 30cm範圍內的1mm RMS範圍雜訊
- 優化用於中短距感測應用的可編程模式
- 可自訂視場(FoV),最大180°
- 多物體偵測
- 在日照和其他照明下工作
- 對物體顏色不敏感,可偵測玻璃窗等光學透明表面
- 易於整合:
- 用於接收及傳輸的單感測器
- 1.8V單電源電壓
- I2C快速模式相容介面及資料速率高達400kbps
- 專用可編程範圍中斷引腳
- 獨立於平台的軟件驅動程式支援一站式測距
- 微型整合模組:
- 與標準SMD迴流相容
- 運行進階超聲韌體的低功率微控制器
- 操作溫度範圍:-40°C至85°C
- 超低電源電流:
- 1個樣本/秒:
- 13µA(最大10cm範圍)
- 15µA(最大1m範圍)
- 30個樣本/秒:
- 33µA(最大10cm範圍)
- 130µA(最大1m範圍)
- 1個樣本/秒:
應用
- 擴增實境與虛擬實境
- 無人機與機械人
- 流動與計算裝置
- 避障
- 印表機及掃描儀
- 接近感測
- 存在偵測:
- 用於鎖定/解鎖及開關筆記型電腦、平板電腦、白色家電等的常開式感測
- 智能家居
規格
- 操作電壓範圍:1.62V至1.98V
- 尺寸3.5mm x 3.5mm x 1.26mm
- 8引腳LGA封裝
- 60ms編程時間
影片
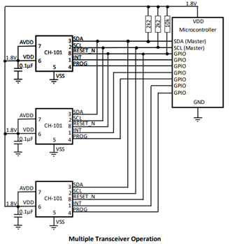
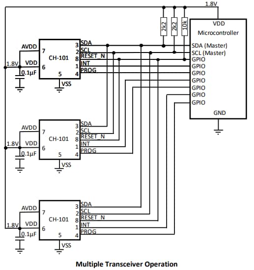
結構圖
發佈日期: 2020-08-27
| 更新日期: 2024-09-03

